广谈大湾网

广谈大湾网 首页 资讯 国内外资讯 查看内容

136款软件因侵害用户权益被通报!你的手机里装了吗?

2021-3-14 09:44| 发布者: 如风

摘要: 3月12日,据工信部网站消息,工信部近期组织第三方检测机构对手机应用软件进行检查,督促存在侵害用户权益问题的企业进行整改。 截至目前,尚有136款APP未完成整改,腾讯手机管家、讯飞配音、七猫免费小说、携程租 ...

      3月12日,据工信部网站消息,工信部近期组织第三方检测机构对手机应用软件进行检查,督促存在侵害用户权益问题的企业进行整改。


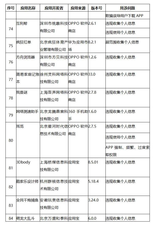
      截至目前,尚有136款APP未完成整改,腾讯手机管家、讯飞配音、七猫免费小说、携程租车、房多多、悦跑圈、收钱吧等 App在列。


      工信部要求,这些APP应在3月17日前完成整改落实工作。逾期不整改的,工信部将依法依规组织开展相关处置工作。


存在问题的应用软件名单

(2021年第3批,总第12批)



来源于深圳商报、工信部网站、深圳新闻网,转载目的在于传递更多信息,并不代表本网站赞同其观点和对其真实性负责。如涉及作品内容、版权和其它问题,请在后台联系微信,我们将在第一时间删除内容!


鲜花

握手

雷人

路过

鸡蛋
  • 发布新帖

  • QQ客服

  • 微信公众号

  • 移动端

  • 返回顶部