设为首页
收藏本站
立即登录
免费注册!
QQ登录
微信登录
会员中心
快速发布
网站导航
简体版
切换风格
北京
深圳
上海
南京
苏州
常州
合肥
武汉
成都
重庆
厦门
哈尔滨
设置
消息
提醒
积分: 0
用户组: 游客
注销用户
退出
我的帖子
个人资料
修改头像
我的收藏
消息中心
任务中心
访问推广
房屋出租
房屋出售
最新楼盘
全职招聘
求职信息
口碑商家
跳蚤市场
交友中心
淘贴中心
会员动态
我的日志
分享记录
网站导读
商业圈子
网站留言
会员排行
移动端
公众号
免费发布信息
修改/删除信息
全部帖子
搜一搜
最新楼盘
房屋出售
最新出租
全职招聘
兼职招聘
求职信息
口碑商家
跳蚤市场
交友中心
租房
兼职
美食
游玩
科技
美食
首页
Portal
招聘
互助
畅言湾区
房产
house
美食
旅游
汽车
养生
装修
教育
家政
商家
特产
大湾区文化
交通爆料
互助交流
有问必答
本地资讯
优惠政策
理财财经
三地法律
体育休闲
风土人情
美丽湾区
心情随笔
晒图说事
最新楼盘
二手房
看房论房
房产动态
推荐交流
特色糕点
特色农庄
特色美食
美食资讯
酒店
景点
门票
娱乐游玩
旅游热点
旅游交流
4S店
团购特卖
二手车
自驾游
车友天地
汽车资讯
中医西医
医院其他
美容美甲
美体瘦身
美发护发
养生食谱
装修设计
家具展示
五金建材
装修日记
技能培训
家教辅导
校园文化
亲子交流
保姆保洁
大湾搬家
家务时工
月嫂育婴
送礼特产
港澳手信
农家特产
广谈大湾网
首页
Portal
招聘
互助
畅言湾区
房产
house
美食
旅游
汽车
养生
装修
教育
家政
商家
特产
大湾区文化
立即登录
免费注册
经典模式
清新模式
会员中心
我的帖子
我的消息
我的收藏
我的积分
个人资料
我的家园
访问推广
排行榜
城市活动
美图欣赏
兼职招聘
全职招聘
全职招聘
口碑商家
找男朋友
找女朋友
房屋出租
最新楼盘
114电话
二手房
导读热门
旅游热点
房产资讯
办事服务
全职招聘
求职信息
特产手信
美食天地
湾区活动
文化娱乐
交友中心
口碑商家
便民信息
特产
家政服务
农庄玩乐
亲子交流
最新楼盘
找二手房
房屋出租
看房论房
商铺转让
湾区资讯
国内外资讯
房产动态
企业动态
汽车资讯
数码科技
旅游热点
美食资讯
时尚资讯
职场资讯
优惠政策
养生
广谈大湾网
›
首页
›
资讯
›
湾区资讯
›
查看内容
相关分类
女法官没有维修下水道的经验,要求更换男法官?结果……
2020-11-29 08:59
|
发布者:
淡然一笑
摘要
: 近日,广州花都区人民法院在审理原告石某与被告某物业公司、潘某、某摄影店房屋租赁合同纠纷一案中,被告潘某在庭询时当场提交回避申请书,要求更换男法官审理本案。理由是本案属于下水管道堵塞导致渗水事故引起的纠 ...
近日,广州花都区人民法院在审理原告石某与被告某物业公司、潘某、某摄影店房屋租赁合同纠纷一案中,
被告潘某在庭询时当场提交回避申请书,要求更换男法官审理本案。
理由是本案属于下水管道堵塞导致渗水事故引起的纠纷,男性在安装、维修下水管道方面更有经验,因此要求更换男法官审理本案。
后经进一步核实潘某的回避事由,潘某的诉讼代理人亦明确表示要求所有女法官回避。由于上述理由不属于法定回避情形,潘某的回避申请被花都区人民法院依法驳回。
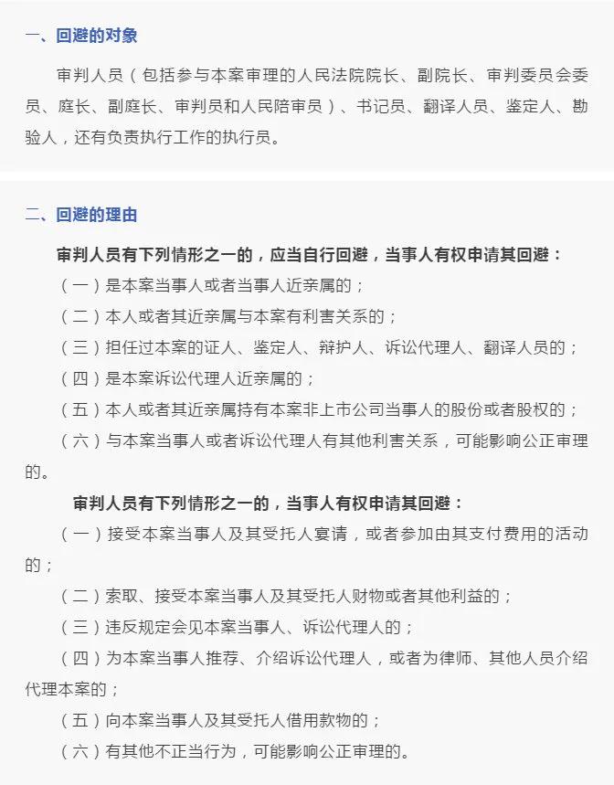
回避制度小科普↓
来源:
广州市花都区人民法院
鲜花
握手
雷人
路过
鸡蛋
收藏
分享
邀请
上一篇:
关店、停课、方舱重启!香港第四波疫情来袭,新增病例多为…… ...
下一篇:
爬塔吊闹“自杀”,广州两男子先后被行拘
相关分类
湾区资讯
国内外资讯
房产动态
企业动态
汽车资讯
数码科技
旅游热点
美食资讯
时尚资讯
职场资讯
优惠政策
养生
文章排行
图文推荐
发布新帖
QQ客服
微信公众号
移动端
返回顶部