广谈大湾网

广谈大湾网 首页 资讯 湾区资讯 查看内容

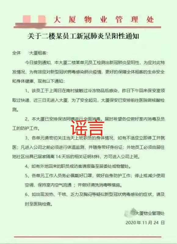
广州番禺有人接触冻品感染新冠?谣言!

2020-11-25 09:00| 发布者: 初夏听花开

摘要: 11月24日,在网络上流传一张图片,图片为番禺区某某大厦物业管理处发出的通知,通告表示该大厦二楼某单元员工测出新冠肺炎呈阳性。记者从番禺区了解到,该通知内容不实,为谣言。网络上流传的通知,为不实信息。记者 ...

11月24日,在网络上流传一张图片,图片为番禺区某某大厦物业管理处发出的通知,通告表示该大厦二楼某单元员工测出新冠肺炎呈阳性。记者从番禺区了解到,该通知内容不实,为谣言


网络上流传的通知,为不实信息。


记者在该通知上看到,该员工于上周日在南村接触过冷冻物品后感染,并去保安室取过快递,近三日无进出大厦,为安全起见,建议大厦租客进行核酸检测排查。此外大厦表示已经安排保洁人员全面消毒,并且提示大厦内职工注意自身健康情况,提出让外地回来的职员和访客进行报备。


随后,记者从番禺区了解到,关于网传“某大厦有员工新冠肺炎呈阳性”的情况为不实信息。经核查,目前未发现该大厦有呈阳性的确诊病例


请广大市民不信谣、不传谣,关注权威信息。同时,自觉遵守疫情常态化防控的各项规定,做到如实报备相关旅居史、接触史;尽量减少前往有新增确诊病例的地区;保持良好个人生活和卫生习惯。



来源:信息时报


鲜花

握手

雷人

路过

鸡蛋
  • 发布新帖

  • QQ客服

  • 微信公众号

  • 移动端

  • 返回顶部