设为首页
收藏本站
立即登录
免费注册!
QQ登录
微信登录
会员中心
快速发布
网站导航
简体版
切换风格
北京
深圳
上海
南京
苏州
常州
合肥
武汉
成都
重庆
厦门
哈尔滨
设置
消息
提醒
积分: 0
用户组: 游客
注销用户
退出
我的帖子
个人资料
修改头像
我的收藏
消息中心
任务中心
访问推广
房屋出租
房屋出售
最新楼盘
全职招聘
求职信息
口碑商家
跳蚤市场
交友中心
淘贴中心
会员动态
我的日志
分享记录
网站导读
商业圈子
网站留言
会员排行
移动端
公众号
免费发布信息
修改/删除信息
全部帖子
搜一搜
最新楼盘
房屋出售
最新出租
全职招聘
兼职招聘
求职信息
口碑商家
跳蚤市场
交友中心
租房
兼职
美食
游玩
科技
美食
首页
Portal
招聘
互助
畅言湾区
房产
house
美食
旅游
汽车
养生
装修
教育
家政
商家
特产
大湾区文化
交通爆料
互助交流
有问必答
本地资讯
优惠政策
理财财经
三地法律
体育休闲
风土人情
美丽湾区
心情随笔
晒图说事
最新楼盘
二手房
看房论房
房产动态
推荐交流
特色糕点
特色农庄
特色美食
美食资讯
酒店
景点
门票
娱乐游玩
旅游热点
旅游交流
4S店
团购特卖
二手车
自驾游
车友天地
汽车资讯
中医西医
医院其他
美容美甲
美体瘦身
美发护发
养生食谱
装修设计
家具展示
五金建材
装修日记
技能培训
家教辅导
校园文化
亲子交流
保姆保洁
大湾搬家
家务时工
月嫂育婴
送礼特产
港澳手信
农家特产
广谈大湾网
首页
Portal
招聘
互助
畅言湾区
房产
house
美食
旅游
汽车
养生
装修
教育
家政
商家
特产
大湾区文化
立即登录
免费注册
经典模式
清新模式
会员中心
我的帖子
我的消息
我的收藏
我的积分
个人资料
我的家园
访问推广
排行榜
城市活动
美图欣赏
兼职招聘
全职招聘
全职招聘
口碑商家
找男朋友
找女朋友
房屋出租
最新楼盘
114电话
二手房
导读热门
旅游热点
房产资讯
办事服务
全职招聘
求职信息
特产手信
美食天地
湾区活动
文化娱乐
交友中心
口碑商家
便民信息
特产
家政服务
农庄玩乐
亲子交流
最新楼盘
找二手房
房屋出租
看房论房
商铺转让
湾区资讯
国内外资讯
房产动态
企业动态
汽车资讯
数码科技
旅游热点
美食资讯
时尚资讯
职场资讯
优惠政策
养生
广谈大湾网
›
首页
›
资讯
›
湾区资讯
›
查看内容
相关分类
广州11区发布最新通知!
2022-1-11 08:36
|
发布者:
如风
摘要
: 近日广州疾控多次发布提醒国内多地出现新冠肺炎本土病例有相关旅居史的市民需尽快主动进行一次核酸检测为方便黄码人员以及中高风险地区所在城市来(返)穗人员进行核酸检测广州多区开放“愿检尽检”核酸采样点羊城晚 ...
近日
广州疾控多次发布提醒
国内多地出现新冠肺炎本土病例
有相关旅居史的市民
需尽快主动进行一次核酸检测
为方便黄码人员
以及中高风险地区所在城市
来(返)穗人员
进行核酸检测
广州多区开放“愿检尽检”核酸采样点
羊城晚报资料图
越秀区
越秀区18条街道
黄码人员核酸采样点
↓↓
越秀区提供“黄码”
核酸检测服务医疗机构
↓↓
越秀区提供“愿检尽检”
核酸检测服务机构
↓↓
海珠区
海珠区开展核酸检测
医疗机构汇总表
↓↓
荔湾区
荔湾区24小时核酸采样点
↓↓
天河区
天河区提供8个
“黄码”核酸检测服务点
其中3个服务点
提供24小时“黄码”核酸检测服务
↓↓
天河区愿检尽检
核酸检测采样点汇总
↓↓
白云区
白云区在全区范围内
设置了29个黄码核酸采样点
请相关人员就近选择核酸采样点
接受免费核酸采样检测
↓↓
黄埔区
黄埔区提供“愿检尽检”
(绿码)7*24小时
核酸检采样服务点汇总表
(2022年1月)
↓↓
黄埔区提供“黄码”
核酸检测服务点汇总表
↓↓
花都区
花都这些核酸检测点
24小时开放
请相关人员尽快进行核酸检测
↓↓
番禺区
番禺区目前共29家医疗机构
开设核酸采样点
其中2间为愿检尽检24小时采样
6间为黄码24小时采样
对14天内深圳龙岗罗湖来穗
人员
免费核酸检测
↓↓
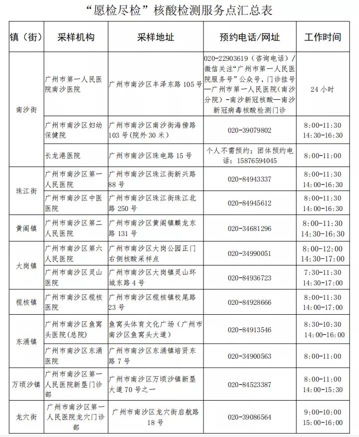
南沙区
南沙区核酸采样点
↓↓
中高风险地区所在城市人员
来(返)南沙核酸采样点
↓↓
从化区
从化区“愿检尽检”
核酸检测服务机构名单
↓↓
增城区
增城区共有
28个“愿检尽检”核酸检测服务点
“黄码”检测点7个
增城区“愿检尽检”
核酸检测服务点
↓↓
增城区指定3家“愿检尽检”(绿码)
核酸检测服务点
为市民提供 24小时
全天候核酸样本采集服务
↓↓
增城区“黄码”
核酸检测服务点
↓↓
转发周知,保持警惕!
来源:中国广州发布、羊城晚报,版权归原作者所有,所有侵权请联系删除。
鲜花
握手
雷人
路过
鸡蛋
收藏
分享
邀请
上一篇:
惊艳!广东一地最新考古发现→
下一篇:
降!降!降!春节或迎来最低价格
相关分类
湾区资讯
国内外资讯
房产动态
企业动态
汽车资讯
数码科技
旅游热点
美食资讯
时尚资讯
职场资讯
优惠政策
养生
文章排行
图文推荐
发布新帖
QQ客服
微信公众号
移动端
返回顶部