广谈大湾网

广谈大湾网 首页 资讯 湾区资讯 查看内容

最新 !广州公布15个新冠疫苗接种点

2021-2-27 09:06| 发布者: 如风

摘要: 2月26日,广州市卫健委公布广州15个新冠疫苗接种点,因私出国(境)工作学习人员可前往接种。(点击图片放大查看) 为满足出国(境)人员接种需求,进一步做好出国(境)工作学习人员新冠疫苗接种服务工作,现扩大 ...

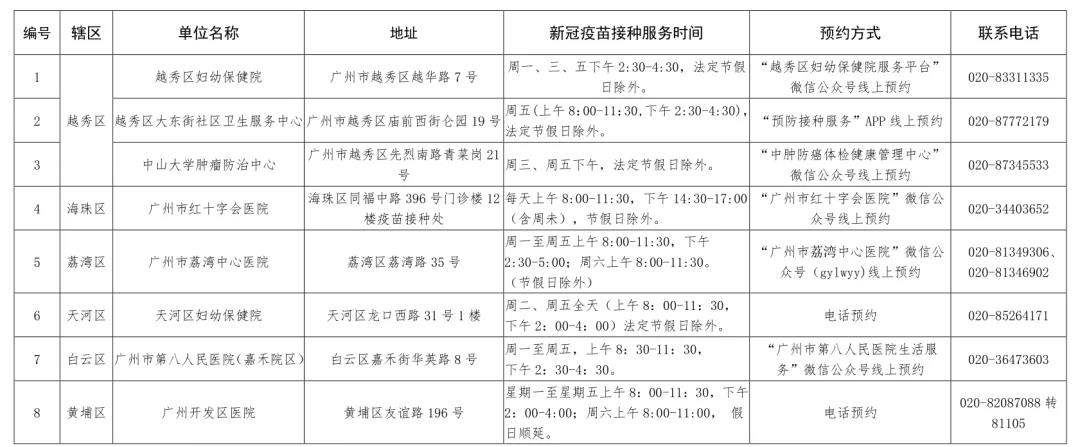
2月26日,

广州市卫健委公布

广州15个新冠疫苗接种点,

因私出国(境)工作学习人员可前往接种。


(点击图片放大查看)


      为满足出国(境)人员接种需求,进一步做好出国(境)工作学习人员新冠疫苗接种服务工作,现扩大定点接种单位,详见广州市出国(境)人员新冠疫苗接种单位一览表。


一、接种对象


      因私出国(境)工作学习的18~59岁的广州市居民(广州户籍或者有广州的居住证(暂住证),或者广州大学生的在校证明)。接种新冠疫苗需与其他疫苗间隔14天。


二、接种费用


      因私出国(境)工作学习人员接种新冠疫苗不收取任何费用。


三、身份识别


      接种对象应携带身份证和护照(或港澳通行证、台湾通行证)等证件,以及出国签证、出国机票、出国入学和工作证明等相关材料。


四、接种流程


      接种对象备齐身份识别所需的材料,根据各接种单位预约方式自行预约按时前往接种。接种前接种对象需签署出国人员真实性声明(附件)。证明材料的复印件由接种单位留存备查。


      具体预约流程及注意事项以接种单位医院规定为准。未按预约时间前往接种的,需重新预约。




来源于信息时报,转载目的在于传递更多信息,并不代表本网站赞同其观点和对其真实性负责。如涉及作品内容、版权和其它问题,请在后台联系微信,我们将在第一时间删除内容!


鲜花

握手

雷人

路过

鸡蛋
  • 发布新帖

  • QQ客服

  • 微信公众号

  • 移动端

  • 返回顶部