瞄准世界科技前沿,大力培育和引进高端科研机构、前沿基础研究平台,聚集创新人才团队、核心技术、重大科技基础设施等创新要素,开展关键核心技术攻关,推动科技成果转化,打造先进制造业创新集聚地,协同建设大湾区国际科技创新中心。
一、抢占关键核心技术制高点
(一)开展应用基础研究。依托季华实验室,推进智能制造、柔性显示、量子通信、人工合成基因组等前沿技术研发,取得一批原创性重大科技成果。实施广东省基础研究与应用基础研究基金粤佛联合开放基金项目,吸引和凝聚优势科研力量,重点突破珠江西岸产业创新发展的重大科学技术问题。
(二)突破重点产业领域关键核心技术。聚焦智能制造与高端装备、新型电子信息、新一代人工智能、区块链、生物医药等重点产业领域难题,增强关键环节、标准和核心技术的控制力,实现产业基础高级化和产业链现代化。加强省市联动,吸引一批国家级、省级重大项目到三龙湾开展延展性研究,促使更多国家级、省级项目落地。
(三)解决先进制造业“卡脖子”技术难题。围绕企业需求布局核心技术攻关项目,掌握一批高端制造工艺和装备的核心技术。建设中国(广东)机器人集成创新中心等创新平台,重点攻关机器人专用减速器、控制器、传感器等核心零部件,突破控制与驱动技术、传感技术等机器人关键技术。重点加强高精高速、智能复合型数控工作母机技术研发,提升高档数控技术的系统集成能力。发挥家居家电领域的骨干企业研发优势,推动变频芯片等基础材料与核心部件研究,突破国外相关领域的技术垄断。
二、集聚全球科技创新要素
(一)集聚高端研发机构。争取在三龙湾布局建设国家和省重点实验室、国家技术创新中心、工程技术研究中心、国际联合实验室分实验室(中心)。以培育国家实验室为目标,对标国际一流科研创新平台标准,推进季华实验室建设。推动佛山(华南)新材料研究院等高端科研平台建设,吸引国内外高校、科研机构和知名企业在三龙湾合作共建高端研发机构。
(二)建设高水平科技创新载体。以促进科技成果转化和加强创新服务为重点,鼓励新型研发机构、科研院所、高等院校、骨干企业发挥各自优势,加快建设一批“众创空间—孵化器—加速器—科技园”的全链条创新创业载体。加快建设共性技术研发、科学数据共享、技术转移服务等公共服务平台。建立一批低成本、便利化、开放式虚拟创新社区,孵化培育“专精特新”的创新型小微企业。
(三)汇聚高端创新人才。健全吸引国际人才体制机制,建立国际、港澳人士服务中心,实现精准引才、高效引智。着力引进国内外优秀科学家和创新团队,引进智能制造、机器人、系统集成、工业设计等产业急需人才。创新高层次人才柔性流动与共享机制,在骨干企业开展科技人员在高校院所和企业双向流动示范试点。
(四)建立多元化科技创新投入体系。强化资本市场对科技创新支持,鼓励符合条件的企业发行战略性新兴产业专项债券。通过政府引导、财政杠杆等方式,引导带动社会资本投入科技创新,构建多元化联合投入体系。协同联动广东金融高新区,支持天使投资人、股权投资机构和股权投资管理公司等,为科技成果转化及产业化、创新创业活动提供投融资服务。

三、推进产教深度融合发展
(一)集聚高水平高等院校。支持国(境)内外高水平大学、研究生院、特色产业学院、工程师学院等在三龙湾办学。与香港高水平大学合作共建理工科大学,致力建设成为世界一流的研究型、创新型高水平理工大学。支持东北大学佛山研究生院建设,围绕机器人、工业互联网、人工智能与大数据等重点领域建设学科专业体系,发展交叉学科。支持北京外国语大学佛山研究生院加快发展,校地联合培养高层次对外合作交流人才。
(二)校企合作联合培养研究生。实施“高校+企业(研发机构)+项目”的专业学位研究生培养模式,以广东创新设计研究院为基础,以区域科技创新平台和研究项目为纽带,与国(境)内外高水平高校开展多渠道、多形式合作,联合培养研究生。以“一园多校、科教一体”模式建设产学研结合创新园区。
(三)深化特色职业教育。依托佛山机器人学院,引进和借鉴欧洲工程师学院、德国双元制培养模式,支持机电装备、精密智造产业学徒公共培训中心建设。建设“广东—亚琛工业4.0应用研究中心”,开展人才培养、企业员工培训和国际项目合作等。开展工程教育专业认证、粤港澳合作“一试三证”试点。

四、促进科技成果转移转化
(一)推动重大科技成果落地转化。深化产学研合作和对外科技合作,进一步加强与中国科学院、清华大学等合作,重点建设华南智能机器人创新研究院等载体,促进科研成果在三龙湾转化落地。推进村级工业园改造和产业保护区建设,为打造低成本、便利化、全要素、开放式的成果转化载体提供充足用地保障。鼓励新型研发机构与企业结成产业联盟,推动先进技术应用与示范,推动产业基础性、共性技术研发与产业化。
(二)完善科技成果转移转化激励机制。进一步完善政策引导和市场激励机制,更多通过市场收益回报科研人员,多渠道鼓励科研人员参与成果转移转化。支持企业通过成果转让、技术入股等方式,承接高校、科研院所等机构的科技成果并实施转化。组织高校、科研院所梳理科技成果资源,发布科技成果目录,建立面向企业的技术服务站点网络,推动科技成果实现市场价值。
(三)加强知识产权保护和运用。加强与港澳知识产权保护合作,推动建立知识产权案件跨境协作机制,打造国内知识产权保护高地。加快中国(佛山)知识产权保护中心建设,以知识产权服务为核心,为企业提供全过程的知识产权生态链服务。深入实施企业专利提质增量行动,培育具有国际竞争优势的知识产权强企,促进一批专利龙头企业发展壮大。
(四)加快促进新产品推广应用。发挥广东省智能制造创新示范园产业化优势,建设服务型制造功能区,推动与智能制造紧密相连的服务业向园区集聚,加快智能产品研发生产和市场推广。加快高精尖工业机器人、民用无人机和高端特种机器人等产品研发与推广,形成市场领先优势。支持骨干企业拓展智能传感、物联网、机器学习等技术在智能家居产品中应用。
五、加强与港澳科技创新合作
(一)建设港澳科技成果离岸孵化基地。鼓励同一科研机构在香港、佛山两地设立“双中心”的创新合作模式,以机器人、高端数控及智造基础装备、智能家居核心硬件为重点突破领域,开展研发合作。探索与香港、澳门国家重点实验室在人工智能、集成电路、先进显示与光电子技术、中医药等重点领域开展合作。
(二)推动与港澳科技创新要素共享。支持研发机构向港澳科研团队开放,鼓励大型仪器设备与香港高校研发平台共享,吸引港澳科研人员开展科研实验。建立科研资金跨境港澳使用机制,允许项目资金直接拨付至港澳两地机构。
(三)加强与港澳科技创新交流。支持港澳投资者试点举办非学历职业技能培训机构。联合举办港澳大型科技创新活动,吸引科研人员、创新创业团队前来创新创业。聘请港澳专家作为科技创新交流合作顾问,协助开展科技创新交流,探索与港澳科技创新交流新机制。

构建以科技创新为支撑、先进制造业与战略性新兴产业为主体、生产性服务业相配套的现代产业体系,推动佛山加快打造“2+2+4”先进制造产业集群,引领珠江西岸先进装备制造产业带建设。
一、加快集聚先进制造业
(一)机器人。引进和培育一批机器人企业总部与研发中心,突破工业机器人、民用无人机、服务机器人、特种机器人关键技术,开展下一代机器人核心技术及重点产品储备,打造国家级机器人研发高地。加快研发高精度、高可靠性中高端工业机器人。培育壮大通用化、智能化民用无人机。以家用服务机器人为基础,加快发展面向特定应用场景的服务机器人。发展巡检、防爆、医疗、空间作业等特种机器人。
(二)工作母机。吸引国内外企业在三龙湾建立地区或研发总部,掌握高端数控系统关键和共性技术,加快发展高端数控及基础制造装备研发产业,打造国家级工作母机研发基地。加强先进主流增材设备制造技术攻关,重点研发激光、电子束、离子束及其它能源驱动的装备、核心器件及专用软件,建设国内一流增材制造设备产业园。聚焦建材、陶瓷、家具等传统优势领域,鼓励骨干企业开发智能化、精密化成台(套)装备。
(三)智能家居设备。面向智能小区、智能家庭、智能办公等需求,依托机器人、传感设备等核心硬件技术,推动深度学习、大数据等先进技术融合,研发各类互通智能终端产品,发展智能家居核心硬件及软件系统。开展智能化技术、新材料、新工艺等在家电产品上集成应用研发,开发智能家电、节能家电、个性化定制家电、嵌入式及集成式家电等新产品。加快完善智能家居设备研发的创新生态体系,打造国内最具竞争力的智能家居设备及系统研发产业基地。
二、培育壮大战略性新兴产业
(一)人工智能。重点发展图像识别、语音识别、数据智能学习、智能无人系统等应用软件及智能系统解决方案。推动智能终端、可穿戴智能设备、智能无人飞行器等关键智能产品的研发与应用。推动人工智能与智能制造、创新设计等结合,建设人工智能基础服务平台。
(二)互联网与云计算、大数据服务。加快生产过程中的数字化、智能化技术的应用,支持广东省智能制造解决方案云平台建设。布局建设数字经济园区,推进区块链场景应用,吸引区块链研发机构落户。建设广东省物联网应用产业基地。
(三)智能制造系统集成与应用。引进与培育并举,重点发展人机智能交互、工业机器人、智慧工厂、智慧物流等的集成创新及应用。促进新一代信息技术与佛山制造业深度融合,打造工业互联网技术产业体系。延伸发展方案设计、装备开发、检测认证等专业化服务产业。
(四)生物技术。依托中科院生物物理研究所等国内一流生物医药研发团队,布局一批生物化学实验平台和仪器设备研发平台,推动癌症、心脑血管疾病、流行疾病等领域生物技术药物研发与生产。推动生命科学高端装备、数字化移动健康设备研发和产业化,建设医疗器械国际创新孵化基地。与南方医科大学共建健康医疗大数据产业园。
(五)新材料。围绕佛山电子信息、装备制造、汽车等重点产业上游延伸配套需求,加强新材料研制关键工艺和技术攻关,着力发展先进有色金属材料、柔性传感、电池材料、新型功能涂层材料、人工晶体、智能仿生与超材料等新材料产品。以纳米材料为基础,开拓在新型电子、智能穿戴、物联网等领域的产品开发与推广应用,推动南方柔性电子产业研究院建设,打造柔性电子产业集群。
三、加快发展生产性服务业
(一)科技服务。重点发展研究开发、技术转移、创业孵化、知识产权、科技咨询等科技服务业,打造线上线下紧密结合的综合性科技服务平台。发展高端装备制造产业专业外包服务。打造全链条科技服务体系,使科技服务业成为三龙湾建设面向全球的先进制造业创新高地的加速器和助推器。
(二)工业设计。发挥广东工业设计城等平台优势,培育具有核心竞争力的设计机构、工业设计大师和设计品牌。鼓励规模以上制造业企业建立工业设计中心(部门)。促进工业设计领域自主品牌提升和加强自主知识产权保护运用,发展集原型设计、结构设计、平面设计为一体的产品设计服务。
(三)工业会展。发挥广东(潭洲)国际会展中心在工业会展领域的独特作用,顺应佛山陶瓷、家电、家具等传统产业转型升级趋势,政企联手合力打造数个具有行业号召力的产地展,将会展业打造成为三龙湾现代服务业的先导性产业。发挥中德智能制造国际合作示范区的产业优势,打造具有影响力的机器人大会。
(四)产业金融。推动“金融、科技、产业”融合发展战略。发展科技金融、供应链金融,结合运用股权投资、融资租赁等工具,探索打造产业金融服务平台。支持银行、保险等金融机构设立从事科创企业金融服务的特色支行、科技保险专营机构,为科技企业提供专业化的金融服务。培育壮大创业投资人群体,建设一批基金产业园、股权投资基地。
坚持政府引领、市场推动、社会参与,以产业为根基、交通为先导、民生为基础、体制机制为保障,推动三龙湾与广州南站片区、广州荔湾海龙片区优势互补、错位发展,为做大做强广佛极点提供支撑。
一、推进交通设施互联互通
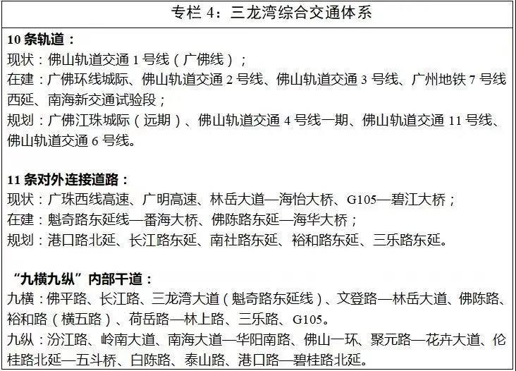
(一)共建高效便捷的内外通道。构建“九横九纵”的干线道路网,加快推进多层次跨市衔接道路建设,实施广佛交界地区断头路的连通工程,推动三龙湾在广佛都市圈内形成30分钟快速通勤圈。以提升与大湾区主要城市节点和交通枢纽的连通性和可达性为重点,加强与白云机场、广州南站、佛山西站等枢纽的快速联系,有效对接区域高快速路、国家铁路等交通网络,实现与大湾区主要城市核心区1小时内通达。

图4 三龙湾道路交通规划
(二)共同提升公共交通服务水平。扩大广佛公交线网覆盖面,开通微循环公交线路和定制公交线路,便捷快速联系广州珠江新城、广州大学城等片区。围绕轨道站点同步完善周边道路、公交、慢行通道、停车场等接驳设施。探索优化公交同城化运营服务新模式,提高跨市公交服务水平。创新“互联网+公交”服务,鼓励引导共享汽车、共享单车等有序发展。
图5 三龙湾轨道交通规划

二、强化产业协同发展
(一)推动广佛科技产业融合发展。依托三龙湾实体经济、民营企业的基础优势,有效对接广州科研成果产业化、市场化,推动形成“广州创新大脑、佛山转化中心”协调有序发展的新格局。建立健全开放型的科技资源共享体系,推动两地重大科研基础设施、大型科研仪器、科技信息资源、专业技术服务平台等合理流动与开放共享。发挥广州高校、科研院所众多及创新资源集聚的优势,协同解决机器人、新材料、生物与健康等产业的关键共性技术、前沿引领技术、颠覆性技术问题,支撑广佛万亿级产业集群建设。
(二)强化“广州服务+佛山制造”联动。依托广州现代服务业和佛山制造业基础,推动先进制造业和现代服务业深度融合,做大做强研发、咨询、金融服务、物流等制造业产业链上下游的现代服务业,实现制造业中间投入成本有效降低、制造业产品附加值大幅增加,为提升广佛两市在全球产业链、创新链、价值链中的地位提供重要支撑。
(三)推进广佛产业金融深度合作。强化与广州国际金融城等区域深度合作。鼓励广州金融机构及股权投资机构到三龙湾开拓产业、科技金融领域业务,探索设立“广佛产业金融风险池”,形成金融、会展、现代商贸、科技服务等新兴金融生态圈。
三、推动社会民生互惠共享
(一)共建优质公共服务。推动跨行政区社会管理和公共服务统一标准,打造体验一致、运转高效的“异地申请、跨城通办”政务服务模式。推动两市学前教育、义务教育等优质资源向接壤地区布局,鼓励两地学校跨区域合作。高标准配置医疗卫生资源,创新办医模式,面向国内外优质医疗资源开展合作办院、设立分院、组建医联体,扩大优质医疗资源覆盖范围。
(二)促进文化体育交流合作。共同保护与传承岭南文化,推进醒狮、龙舟、花市等特色民俗活动交流。共同举办大湾区青少年文化交流活动,组织和承办广府文化论坛。推动公共体育场馆、公众健身活动中心、社区体育公园等资源和设施向两地市民开放共享,建设连贯交界区域的城市健身绿道。
(三)建设高效信息共享机制。推动广佛都市圈数据信息共享,支持设立广佛信息共享数据中心,加强区域环境质量监测、综合交通运输信息资源、民生和公共服务等领域数据共享管理与实施运用。加强道路交通动态监测,共同治理交界地区交通拥堵。加强两地治安信息收集、共享和研判,携手打造“平安广佛”样板。
四、加强体制机制协同创新
(一)创新规划对接与土地开发联动机制。围绕提升广佛都市圈交界地区发展质量和现代化水平,探索联合编制国土空间规划,建立统一编制、联合报批、共同实施的规划管理体制,实现“一张图”管理。探索建立全域土地资源整备机制,允许新增建设用地指标、拆旧复垦指标、增减挂钩指标率先在两地重点合作平台范围内有序统筹置换。
(二)构筑产业协同创新与区域分工机制。探索建立全域产业平台统筹规划招商运营机制,联合编制招商导向目录、共享储备项目库,形成联合招商、共同开发、利税共享的产业合作发展机制。探索建立企业需求联合发布机制和财政支持科技成果共享机制。
(三)强化内外市场一体化全面开放机制。打破地域分割、清除市场壁垒,营造规则统一开放、标准互认、要素自由流动的市场环境机制。统一市场准入标准,消除商事主体异地迁址变更登记隐性阻碍。弱化政府间的同质竞争,通过市场合作共同做大增量,探索建立互惠互利的增量收益分配机制。
立足佛山、服务湾区、面向世界,积极搭建开放平台,不断增强国际化水平和全球资源配置能力,在更大范围、更广领域、更高层次上参与国际合作与竞争,打造珠江西岸开放合作标杆。
一、服务区域协调发展
(一)推进珠江西岸先进装备制造产业带建设。携手珠江西岸各城市整合区域优势创新资源,集中力量解决装备制造业发展共性难题,实施先进装备制造业领域稳链补链强链控链行动,提升产业链协同水平。有针对性引进一批装备制造业生产性服务业项目,为珠江西岸装备制造业迈向产业链、价值链中高端水平提供重要支撑。联合举办珠江西岸先进装备制造业投资贸易洽谈会等重要经贸合作活动。
(二)加强与珠江东岸协同发展。谋划实施一批重大交通基础设施项目,重点对接南沙大桥、深中通道、莲花山过江通道,加强与珠江东岸城市的互联互通。支持深圳建设中国特色社会主义先行示范区,主动加强与深圳重大平台和产业园区的互动互补,深入对接深圳科技创新与高端产业资源,重点强化在科技创新、产业发展、金融服务等领域的高水平合作。
(三)深化与粤桂黔滇高铁经济带沿线城市沟通合作。围绕大西南地区、粤西北特色资源开发和制造业共性技术开展联合攻关和科技成果孵化,推动传统制造业转型升级。共同举办科技博览会、科技交流会、项目推介会,为大西南地区企业搭建拓展大湾区及国际市场的重要平台。探索引导社会资金设立面向西南地区产业发展投资基金。加强与佛山(云浮)产业转移工业园的合作对接,辐射带动云浮产业加快发展。
二、建设粤港澳合作高端服务示范区
(一)提升与港澳金融合作水平。发挥广东金融高新区优势,携手港澳开展与港澳科技金融、产业金融合作试点,推动佛山制造业与港澳金融产业深度融合。支持符合条件的港澳机构在三龙湾设立合资证券公司。探索建立跨境资金通道,便利港澳及境外投资者为中小型科创企业提供投融资服务。
(二)探索创新与港澳贸易合作。积极与香港开展离岸贸易合作,在三龙湾探索离岸贸易试点。支持香港港口在三山港等开放口岸拓展合作业务,推动两地开展江海联运。与港澳探索建立检验检疫互认机制,构建采信和溯源信息共享平台。
(三)深化与港澳工业服务合作。与港澳开展研发设计、工业设计、检验检测、知识产权等领域的合作,打造离岸服务外包产业中心。建设与国际接轨的检测认证中心,促进与港澳在智能制造、智能家居等检测认证领域合作。依托香港亚洲知识产权交易平台,深化与港澳知识产权交流与合作。
(四)加强与港澳专业服务合作。在CEPA框架下扩大专业服务业市场准入,有序引进港澳会计、咨询评估、投资管理、建筑及相关工程服务、人力资源、信息服务等专业服务业落户。探索允许具有港澳执业资格的金融、专业代理等领域专业人才,经备案后,即可按规定范围提供专业服务。以具体工程项目为依托,开展粤港建筑服务合作,试行香港工程建设管理模式。
(五)建设面向港澳的创新创业就业平台。高水平建设佛山港澳青年创业孵化基地,鼓励创业孵化基地、众创空间等拓展面向港澳青年的创新创业空间。佛山对提供实习岗位的企事业单位给予一定补贴,支持港澳青年在三龙湾实习就业。在公共交通、人才住房、社会保险、子女入学等方面,给予港澳青年政策扶持及提供优质服务,营造宜居宜业的工作生活环境。

三、提高国际合作水平
(一)提升与德国合作水平。加快对接德国工业服务制度规则,合作建设一批先进制造技术优化平台,强化中德工业服务区作为华南地区国际工业服务交流合作的窗口功能。深化与德国工业协会、弗劳恩霍夫协会、汉诺威会展等合作,加强与德国中小企业协会以及各种工业服务协会联系,吸引更多高水平德国工业服务提供商落户。依托中德智能制造国际合作示范区,积极对接德国工业4.0。定期举办中德工业城市联盟经贸交流会等国际合作活动。
(二)搭建“一带一路”全面开放合作新平台。发挥企业主体作用,通过市场开拓、境外投资、海外设厂、并购重组等方式,扩大国际化布局和深化产能合作,在开放中链接全球创新资源。借助港澳在管理咨询、争议解决、项目策划、知识产权、金融等国际化专业服务优势,加快建立完善企业“走出去”综合服务平台。以佛山亚洲国际市场采购贸易方式试点为契机,加强与“一带一路”沿线和新兴市场国家经贸合作,积极培育贸易新业态新模式。

重塑新时代岭南水乡风貌,彰显岭南文化魅力,增加优质公共服务资源供给,打造粤港澳大湾区优质生活圈重要组成部分。
一、推进生态文明建设
(一)守护“半城半绿”生态基底。坚持生态优先、绿色发展,划定生态保护红线、永久基本农田和城镇开发边界。严格保护河流、湿地、河心岛、低丘缓坡等生态空间,加快推进城市自然生态系统修复。加大陈村—北滘生态绿芯和三山生态绿芯保护力度,强化与广州市金山大道生态廊道、沙湾水道生态廊道、大夫山—滴水岩生态廊道等对接。

图6 三龙湾生态空间结构
(二)营造“花田水乡”生态意象。依托河流水系、花卉苗圃、农田生态系统,积极打造现代岭南园林,建设花卉绿芯、滨水绿带、林荫绿道等不同形态和规模的绿色开放空间,提高蓝绿空间占比。重点推进陈村花卉、文翰湖公园、三山生态公园等生态景观公园建设,打造城绿交融、城水相依的宜人环境。
(三)加强生态环境保护。实行最严格的生态环境保护制度,执行负面清单制度,强化污染源头防控,提高工业“三废”治理水平。加强对生态环境影响监测,推进生态修复。推动城乡生活垃圾分类全覆盖。开展规划水资源论证,严格用水总量控制、用水效率控制和水功能纳污总量控制。推进广佛跨界河涌综合治理,打造岭南水乡最美河段。
(四)创新绿色低碳发展模式。积极推动清洁能源发展,加快充电站(桩)、加氢站等新能源汽车基础设施建设。加强绿色能源技术交流合作,加快节能环保产业与先进制造技术的深度融合,全面提升能源使用效率。推动绿色建筑全覆盖。培育生态文化,引导绿色消费,鼓励低碳出行,倡导简约适度、绿色低碳、文明节约的生活方式。
二、构筑魅力休闲体系
(一)营造高品质游憩场所。串联自然、人文资源,形成时尚与传统、生态与人文交相辉映的特色景观空间。结合北滘花博园、三龙湾主要水道等生态资源,建设一批大型公园。规划建设覆盖面广、关联性强的小广场、街头公园绿地和艺术场馆。发挥顺德作为世界美食之都的优势,做优做强三龙湾美食体验空间。
(二)打造舒适连续游憩路径。高标准建设城市绿道,打造花道游线和“碧道+绿道”双网复合的慢行游憩系统。推动水上游船线路建设,布设游船码头,形成内外相扣的游憩线路。整合三龙湾文化资源,建设岭南文化步道。
(三)打造乡村振兴特色区域。坚持“一村一品”,保护和利用古村落文化资源,推动古村落差异化活化升级,因地制宜打造古村落旅游文化创意区。串联“三字经”启蒙文化公园、碧江金楼、龙舟基地等特色资源,打造佛山乡村振兴“百里芳华”示范带。充分利用古祠堂等特色文化资源,积极打造新时代农村基层优质文化供给与服务的新载体。
三、提升公共服务品质
(一)构建多层次、全覆盖的公共服务体系。完善城市公共服务设施,推进全域公共服务设施均衡化布局,建设“新区—社区—邻里”公共服务体系。高标准布局教育、医疗、文化、体育等综合服务设施,完善社区商业中心、社区卫生服务中心、社区福利中心、社区公园等基层服务网络,形成社区15分钟生活圈。
(二)提供高水平、国际化的公共服务产品。高标准建设音乐厅、美术馆等文化艺术设施。加强与港澳教育、医疗、养老等机构合作,增加高端优质公共服务产品供给。瞄准国际人才的普适性需求,对标国际化规则和管理模式,建设若干个具有标杆意义的国际化社区和一批高水平高品质的公共服务设施。
(三)构建可负担、可持续的住房保障体系。构建适应创新地区发展的多元住房体系,建立多主体供给、多渠道保障、租购并举的住房制度。研究采取政府划拨土地、创新机构出资、集体持有产权的方式建设人才公寓,满足不同层次人才需求。探索为创新创业人员提供长租型多功能公寓,降低居住、创业成本,吸引人才集聚。
四、建设智慧与韧性城市
(一)加强智能基础设施建设。适度超前布局智能基础设施,构建多功能、集约化、全覆盖的智能基础设施体系,打造智慧城市应用示范区。以物联感应、移动互联为基础,加快建设智能交通基础设施,重点推进“智慧大道”建设。构建覆盖三龙湾的物联网统一开放平台。结合城市功能需求,建设干线、支线和缆线管廊等多级网络衔接的智慧综合管廊系统。有序推进三山港升级改造,推进“智慧港口”建设。
(二)构建安全可靠的防灾减灾体系。建设三龙湾城市三维基础数据库,打造信息化、体系化、专业化的防灾减灾系统。健全城市综合应急体系,完善应急指挥救援系统,建立市场监管、应急保障、环境保护、治安防控、道路交通等公共数据资源共享机制。高标准规划建设重大防灾减灾基础设施,依托佛山新城消防中心,强化对城市超高层建筑的防火救灾保障,构建针对游艇、船舶等水上交通的安全保障体系。
(三)建设功能多样的海绵城市。科学编制城市排水专项规划,设立高标准区域防洪(潮)排涝标准,主要堤围防洪(潮)标准100年一遇,排涝标准达到50年一遇24h暴雨一天排干。充分利用自然空间,以东平水道滨河景观带、文翰湖及周边水系为重点,加快推进海绵城市建设。综合采用“雨水花园、下沉式绿地、生态湿地”等低影响开发设施,实现中小降雨100%自然积存、净化,规划城市建设区雨水年径流总量控制率不低于85%。
科学确定起步区和近期重点工作,高标准、高起点推动三龙湾大道创新发展板块和三山林岳板块的起步区建设,率先打造与三龙湾战略定位相适应的核心引擎,引领三龙湾高端化、国际化、品质化发展。起步区规划用地总面积12.8平方公里。推动地铁2号线、南海新交通东延、南社路东延、港口路北延等基础设施建设,形成对接广州南站综合枢纽以及佛山、广州主城区便捷的交通网络体系。
三龙湾大道创新发展板块以三龙湾大道智慧化、生态化提升为契机,推动沿路两侧产业转型升级,集聚智能制造领域优质企业资源,形成高端产业集聚、功能高度复合的区域。
三山林岳板块发挥毗邻广州南站区位交通优势,推进轨道沿线TOD综合开发,重点发展科技研发、城市公共配套等功能,吸引企业总部与研发中心。加快建设广佛香港合作办学项目、广佛大型综合体项目。

图7 三龙湾起步区范围示意图
三龙湾近期建设重点项目共32项(见表2),涵盖基础设施、产业、环境品质、公共服务等四大领域。

一、加强组织领导
完善三龙湾管理和协调机制,理顺关系、明确分工、落实责任。省有关部门要加大统筹力度,进一步加强对三龙湾规划建设的工作指导和协调,研究建立由省有关部门、佛山市政府等共同参与的三龙湾重大事项协调推进机制。佛山市要发挥建设主体责任,推动资金、项目等资源向三龙湾倾斜。
二、加强规划引领
强化规划刚性约束和执行力,健全规划管理制度,确保一张蓝图绘到底。推进产业发展、基础设施等重点领域专项规划协同编制,加强与国土空间规划、广州南站片区规划的统筹衔接,加强各级各类规划之间有机衔接,形成全域覆盖、分层管理、分类指导、多规合一的规划体系。
三、加强政策保障
(一)围绕发展需求,鼓励先行先试。参照中国(广东)自由贸易试验区省级权限范围内的先行先试模式和做法,探索以适当形式在三龙湾同步开展试点。推动省级审批权限和管理权限下放,支持三龙湾在科技创新、先进制造、工业服务、国际合作、离岸贸易等方面出台专项改革举措和政策措施,重点在制造业转型升级、科技成果转化、粤港澳服务贸易自由化及离岸贸易合作等方面进行突破性探索。
(二)创新土地管理,实现集聚集约发展。探索将南海区的自然资源部农村土地制度改革试点、顺德区的省高质量发展体制机制改革创新实验区政策在三龙湾叠加覆盖,重点在农村集体经营性建设用地入市、村级工业园改造、征地制度改革、农村宅基地改革等方面进行探索,支持加快、简化审批程序,推进成片连片的低效用地向高品质产业载体改造提升。加快开展粤港澳大湾区自然资源管理示范区建设试点工作,重点在规划管理统筹、自然资源供给侧改革、生态保护修复和区域合作开发等方面出台专项改革举措和政策措施。
四、加强监督检查
建立规划实施动态监测、定期评估和及时维护制度,根据评估结果及时调整相关实施策略,实现规划动态维护。强化对规划实施情况的制度化监督,进一步完善奖惩制度,及时制止、纠正和依法严肃查处违法违规行为。
以上图文均来源于粤港澳大湾区门户网,转载目的在于传递更多信息,并不代表本网站赞同其观点和对其真实性负责。如涉及作品内容、版权和其它问题,请在后台联系微信,我们将在第一时间删除内容!