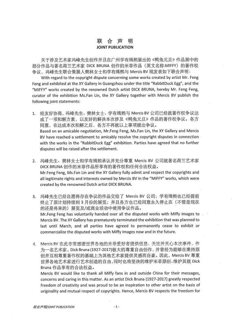
| 1月15日,广州美术学院教授冯峰的作品被指涉嫌抄袭,遭受争议,迅速登上微博热搜榜。随后,事件引发众多艺术界业内人士参与讨论。 2月6日,米菲官方发布“米菲与《鸭兔元旦》联合声明”(以下简称“声明”),就引起广泛关注的“广美教授涉嫌抄袭”事件作出回应。 “声明”显示:“艺术家冯峰先生、策展人樊林女士、学有缉熙画廊与米菲官方经过友好的沟通与协商,在相互尊重的基础上,已经达成一致协议,以友好解决因此引发的争议。” “声明”显示,艺术家冯峰已经自愿将存在争议的作品交给“米菲兔”版权方Mercis BV公司,展览主办方学有缉熙美术馆也提前终止了原计划持续至3月份的展览,并且各方已经同意永久停止在未来的展览及商业活动中使用争议作品。



(来源:米菲官方微信公众号)
来源于羊城晚报、金羊网、羊城派,如有侵权请联系删除 |