广谈大湾网

广谈大湾网 首页 资讯 国内外资讯 查看内容

狂赚5.36亿!香港迪士尼火了

2026-4-28 17:09| 发布者: 如风

摘要: 香港迪士尼今日(28日)公布2025财政年度业绩,净利润5.36亿港元,收入为86.94亿港元,未扣除利息、税项、折旧及摊销前盈利为19.89亿港元。而在2025财政年度完结前,香港迪士尼已向股东全数偿还所有贷款,首次实现“ ...


香港迪士尼今日(28日)公布2025财政年度业绩,净利润5.36亿港元,收入为86.94亿港元,未扣除利息、税项、折旧及摊销前盈利为19.89亿港元。而在2025财政年度完结前,香港迪士尼已向股东全数偿还所有贷款,首次实现“零贷款”。



2025财政年度是香港迪士尼的重要里程碑,度假区迎来20周年庆典。在丰富多元的20周年活动及有效的产品与商业策略推动下,香港迪士尼持续录得卓越的财务表现,收入、未扣除利息、税项、折旧及摊销前盈利(EBITDA)及净利润均接近历史高位。


乐园全年入场人次合共750万,酒店整体入住率约为80%。



2025财政年度主要财务摘要


•香港迪士尼录得稳健的财务表现,净利润为5.36亿港元,收入为86.94亿港元,未扣除利息、税项、折旧及摊销前盈利(EBITDA)为19.89亿港元。鉴于香港出境旅游需求迅速恢复、宏观经济环境持续不确定,以及香港在2025年经历极端天气,访港旅客的出行模式和到访意欲均受影响。在此情况下,香港迪士尼的表现尤其值得肯定。


•总入场人次为750万。宾客人均消费按年上升2%,创历史新高。


•酒店业务持续靠稳,整体入住率增加6个百分点至79%。


•在2025财政年度完结前,香港迪士尼已向股东全数偿还所有贷款,首次实现“零贷款”,反映其财务状况稳健。


香港迪士尼乐园度假区首席执行官施保添表示:“我们稳健的业绩表现,充分体现度假区的韧性,以及迪士尼品牌历久弥新的吸引力。这些成果反映迪士尼品牌的强大力量,以及我们成功的业务策略,包括持续投放于区域市场推广、创新体验及优化季节性活动,而当中不少更是香港迪士尼独有。随着20周年庆祝活动展开,这项重要里程碑进一步吸引宾客,并巩固我们在区内的国际旅游领导地位。”



“这项逾20年累积的成果,有赖我们演艺人员的热诚投入,以及宾客与迪士尼之间深厚而持久的情感联系。”


2025财年其他重点成果


20周年庆典吸引全球旅客:香港迪士尼于2025年6月推出庆祝活动“20周年奇妙派对”,当中包括自开幕以来最盛大的巡游表演“迪士尼好友巡游派对”、日间城堡表演“迪士尼好友Live:城堡派对”,以及夜间汇演“迪士尼星梦光影之旅:星空派对”。长达一年的庆祝活动更推出多款限定商品和餐饮,为本地和入境旅客带来更精彩的体验。



香港迪士尼持续在内地和其他主要市场开展全方位推广活动,邀请宾客参与这场庆典,亦于主要市场包括东京、新加坡、首尔及马尼拉举办旅游商贸活动,进一步提升香港迪士尼在整个区域的吸引力。



举办盛事并与各界合作推动“+旅游”:为配合《香港旅游业发展蓝图2.0》,香港迪士尼积极把握机会举行盛事,并透过与本地主要旅游景点和企业合作,创造协同效应以促进香港旅游业。除20周年庆典外,香港迪士尼于2024年11月举行年度跑步盛事10KWeekend,吸引近两万名跑手参加,于当时创下纪录新高。活动参加者来自不同地方,其中每四名跑手中便有一人来自香港以外地区。



在与本港各界合作方面,香港迪士尼与旅游业界推出世界知名艺人“演唱会+香港迪士尼”套票,深受宾客欢迎。同时,20周年庆典的市场推广活动亦延伸至启德体育园、昂坪360,以及香港国际机场等本地旅游地标,为旅游业创造协同效应。


以创新娱乐节目提升宾客体验:度假区整体宾客体验评价创历史新高,主要是由于乐园现有设施升级与沉浸式互动体验,以更生动方法呈现迪士尼故事,同时带动宾客重访意欲。“森林河流之旅”经过重新构想并透过演艺人员主导的故事叙述方式和宾客进行互动,在社交平台上引起热烈回响。“米奇幻想曲”经翻新后重新开幕,加入升级技术和深受喜爱的迪士尼及Pixar电影《玩转极乐园》全新场景。升级后,香港迪士尼可于该场地举办电影首映,例如于2025财年上映的迪士尼电影《史迪仔》与《神奇四侠:英雄第一步》,日后更可举办会议展览及奖励旅游活动。另一项全新体验是主题餐厅“领航者荟馆”,融入迪士尼人气电影《魔海奇缘》元素后重新登场。为配合香港的旅游策略,全新餐厅亦提供清真认证食品。


季节性活动持续吸引宾客:香港迪士尼继续巩固其香港旅游业的独特地位,成为庆祝节日例如万圣节、圣诞节和跨年倒数的必到之处。于2025财年,“魔雪奇缘世界”于圣诞期间首度呈献飘雪时刻,加上圣诞树亮灯礼的无人机表演,以及“迪士尼圣诞音乐Live!”,成功于2024年12月带动非本地入场人次创新高。


与香港同行20年:推动旅游、经济及社区发展


扎根香港,香港迪士尼持续为本地经济与社区作出贡献。作为20周年庆典的一部分,香港迪士尼推出多项社区计划,以及合共超过1000万港元的捐款—包括500万港元现金以支援医院病童及青年发展,以及捐赠礼物予有需要人士。另外,度假区亦向社区送出超过20万张乐园门票,数量较历年平均增加一倍。



香港旅游及经济的重要支柱:回顾过去20年的营运,香港迪士尼为香港带来合共1675亿港元的GDP增加值,并为前线员工及旅游业创造了合共342100个就业机会,为本港整体经济作出重大贡献。香港迪士尼持续成为2025年最受欢迎的香港单一付费景点。


为“奇妙缔造者”创造就业机会:于2025财年,香港迪士尼雇用约9000名全职及兼职员工,持续成为香港旅游及家庭娱乐产业中最大雇主之一。


持续社区服务:在过去20年来,香港迪士尼的演艺人员累计贡献接近130000个义工时数(即由演艺人员参与的义工活动),为社区带来欢乐、支援与关怀。


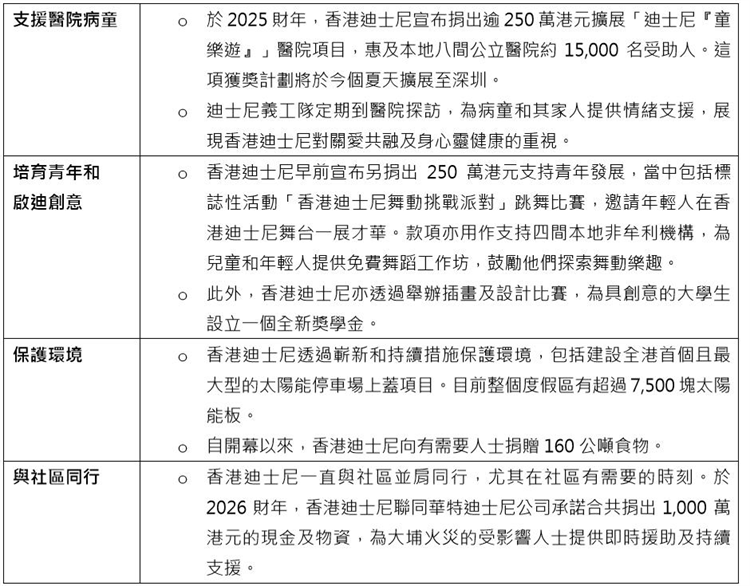
社区工作亮点:



更多魔法正在酝酿中:独一无二的Pixar主题娱乐体验将于明年登场


香港迪士尼“20周年奇妙派对”庆典将持续举行至6月7日,把握最后机会在派对完结前,体验周年限定的庆祝活动,当中包括“迪士尼好友Live:城堡派对”、度假区史上最大型的巡游表演“迪士尼好友巡游派对”,以及璀璨夜间汇演“迪士尼星梦光影之旅:星空派对”。诚邀大家成为这个奇妙压轴时刻的一分子!更多迪士尼魔法将于香港迪士尼陆续展开。



由5月上旬起,宾客将有机会于香港迪士尼的“魔雪奇缘世界”与雪人小白偶遇!华特迪士尼幻想工程研发部门透过运用强化学习科技的新一代机器人技术,为小白施展魔法并赋予生命。这位可自由走动的机器人角色,将以阿德尔王国特别亲善大使的身份与大家见面。



从他行走的小动作,到互动的微神情,都仿佛小白直接从电影中走到现实世界——充满生命力、好奇活泼、人见人爱。宾客可于“魔雪奇缘世界”中探索阿德尔王国,与小白惊喜偶遇,每一刻都令人融化。


6月12日起,一同投入PixarSummerFest!过一个充满Pixar的好玩盛夏!一班广受欢迎的Pixar好友准备好跟宾客去到边,玩到边—一同于“Pixar水花大街派对!”玩水玩湿身,入夜后他们更会在“迪士尼星梦光影之旅”上演前,送上全新“Pixar好友星空汇演”,以一个个关于友情的故事点亮星空。约定宾客与一班熟悉的Pixar好友,由日到夜投入更大阵容、更大规模的Pixar世界!


这个夏日体验正好配合备受期待的迪士尼及Pixar电影《反斗奇兵5》和Pixar40周年纪念,亦为香港迪士尼即将推出的全新Pixar主题娱乐体验揭开序幕。


乐园的扩建工程亦正稳步推进,全新的Pixar主题及Marvel主题体验将陆续登场。当中Pixar主题娱乐体验将于明年开幕,为宾客带来沉浸式剧场历险之旅。宾客将与他们最喜爱的Pixar角色展开一段充满欢乐与奇妙的旅程。透过尖端剧场科技,融合现实与虚拟环境,颂扬友谊的喜悦和玩乐的力量。


另一个香港独有、崭新的Marvel主题体验将汇聚全新游乐设施,加上沉浸式的娱乐及购物体验。源自东尼史达对美好未来的愿景,这区域集结了复仇者联盟及其朋友聪明智慧的力量,展示他们最尖端的发明与科技。


香港迪士尼乐园度假区首席执行官施保添表示:“随着多个重点市场的迪士尼粉丝群持续增长,加上一系列强劲且创新的体验项目,香港迪士尼对长远发展保持乐观,并有信心继续担当香港及大湾区内国际旅游目的地的重要角色。”



来源:香港商报,如有侵权,请联系删除。


鲜花

握手

雷人

路过

鸡蛋
  • 发布新帖

  • QQ客服

  • 微信公众号

  • 移动端

  • 返回顶部