广谈大湾网

广谈大湾网 首页 资讯 国内外资讯 查看内容

广州一市民收到疑似诈骗取件短信,标题为“丰巣”而非“丰巢”,短信预留私人手机号码 ...

2026-4-14 10:05| 发布者: 如风

摘要: 近日,有市民向羊城晚报“记者帮”反映,收到一条快递柜的取件短信,但短信中提到的回拨电话是两个私人手机号码,该市民担心收到诈骗短信。“记者帮”联系相关快递柜公司,该公司相关工作人员表示,发送给客户的短信 ...


近日,有市民向羊城晚报“记者帮”反映,收到一条快递柜的取件短信,但短信中提到的回拨电话是两个私人手机号码,该市民担心收到诈骗短信。



“记者帮”联系相关快递柜公司,该公司相关工作人员表示,发送给客户的短信是经由正规通信公司发布的,短信模板经工信部门报备。广州市公安局刑事侦查支队的微信公众号“广州反诈”曾发布相关提醒,收到快递取件码的短信,却无法取件,应直接联系快递柜官方客服,切勿拨打短信中提供的陌生号码。


“记者帮”走访越秀区某社区的丰巢快递柜


发送短信号码、问题反馈电话

均是个人号码


“记者帮”留意到,短信中提及了“丰巣”,其名字与快递柜公司“丰巢”相似;发送该短信的电话号码为个人手机电话。“记者帮”尝试拨打该电话,无法接通。


报料人收到的取件短信 受访者提供


短信中提到取件码、运单后六位数,还提及反馈问题的两个私人手机号码。“记者帮”致电短信显示的手机号码,号码所在地均在重庆,分别提示用户暂停服务、电话已停机。


“记者帮”找到丰巢科技,相关工作人员表示,丰巢官方发送短信的号码是以“106”开头,丰巢取件短信有官方模板,且发送给用户的短信是与正规通讯公司合作发出,短信模板经工信部门报备。如取件有问题,不会让用户拨打一个私人电话号码。用户如有问题可以拨打丰巢科技的官方客服电话咨询。


丰巢发布的取件短信,短信模板经工信部门报备 受访者提供


该工作人员表示,近几个月以来,一直有配合相关部门作反诈宣推,提醒用户注意相关信息。也在广州多个快递柜,张贴提防诈骗的宣传单。



丰巢在快递柜发布的防骗提示 受访者提供


“记者帮”走访越秀区某社区的丰巢快递柜,看到快递柜张贴了一份“越秀反诈筑牢养老防护墙”的宣传单。宣传单提到“诈骗短信弹窗”“骗子话术迷惑”“骗子诱导安装远控软件”等相关提示语。


快递柜张贴了防骗提示


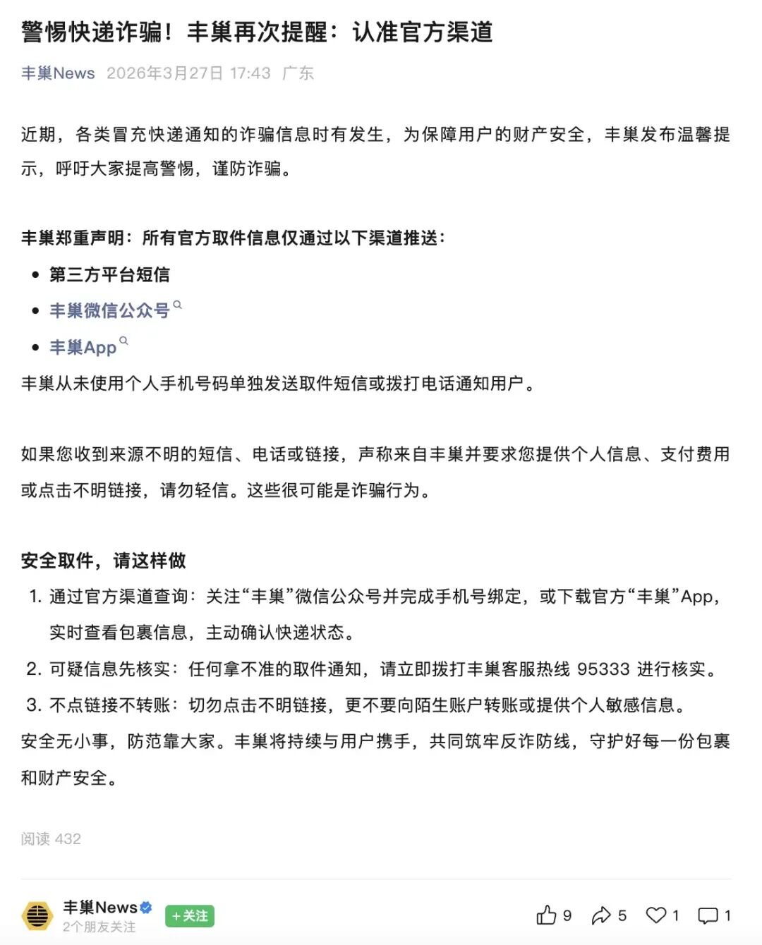
2026年1月、3月,丰巢通过微信公众号、小红书等社交平台发布快递诈骗的相关提醒。相关提醒提到,“丰巢郑重声明:所有官方取件信息仅通过以下渠道推送,第三方平台短信;丰巢微信公众号;丰巢App。丰巢从未使用个人手机号码单独发送取件短信或拨打电话通知用户。如果您收到来源不明的短信、电话或链接,声称来自丰巢并要求您提供个人信息、支付费用或点击不明链接,请勿轻信。这些很可能是诈骗行为。”


丰巢曾通过微信公众号发布防骗提醒 微信公众号截图


取件诈骗短信案例屡有出现


“记者帮”梳理发现,这两年来,取件诈骗短信在多地时有发生。


2025年4月,中国新闻网报道,网友称收到假冒菜鸟驿站的涉诈短信。涉诈短信多以“菜鸟驿站”的名义发出。内容为:您的账户已签订缴费协议立即生效并自动缴费9600元,取消请致电:189XXXXXXXX或184XXXXXXXX。诈骗分子利用大家对菜鸟驿站的熟悉和信任,以“自动缴费”制造恐慌,诱使用户在慌乱中拨打短信中的陌生号码。一旦拨通,他们会冒充注销专员,以“取消会员扣费”为幌子,诱导用户转账操作,实施诈骗。


2025年6月,央视报道,北京警方通报的多起电诈案例,当事人都是在接到取快递的短信后,因为没找到快递,回拨电话落入骗子的陷阱,有的甚至损失数十万元。


《北京日报》在2025年11月报道,65岁的施先生收到了丰巢柜取件短信。他把短信里的取件码输入了好几遍,柜子都显示“没有快件”。当施先生联系短信提及的电话时,却被告知快递是即将进行下一年度自动续费的通知单。如果不自行取消续费,这笔保险每月将会扣费800元。


当施先生提及从未办过保险,对方的话术一套接一套,说施先生之前点过公司的广告,开通过保险,但施先生不记得。当务之急,要确认施先生到底要不要续订这个保险,如果不想要也可以退订,客服可以指导施先生如何操作。


在对方的指点之下,施先生下载了一个App,还打开了视频会议功能,并把自己的手机屏幕共享,方便客服指导如何操作。客服又称支付软件的免密支付功能会导致自动扣款,让施先生“解除授权”。在诱导下,施先生的银行卡号、支付密码等信息全被暴露,最终施先生损失了5万元。


反诈部门曾发布相关提醒


2026年1月,广州市公安局刑事侦查支队的微信公众号“广州反诈”发布推文《收到这类“取件码”,请一律删除!》。推文提到,这类新发骗术专门针对中老年群体,一旦回拨短信中的咨询电话,就容易落入骗子精心设计的圈套。骗子会以“查询后发现您未取出的快递,是一份保险,不取消每年会扣费2000元。”等相关话术,并以账户资金流失作为由头,让人产生惶恐心理。


收到短信的用户一旦失去冷静判断,就会被诱导跟从骗子的指示,下载会议类APP开启屏幕共享,骗子能窥视用户手机的所有操作,获取银行卡号、密码和动态转账验证码。而所谓的取消保险是一场有预谋的骗局。


“广州反诈”还提醒,收到快递取件码的短信,却无法取件,应直接联系快递柜官方客服,切勿拨打短信中提供的陌生号码;不要听从陌生人的指引在非官方应用平台下载APP和开启屏幕共享;接到不取消保险订单、平台会员、百万保障就会产生费用的来电,请先通过官方客服核实相关情况,谨防被骗。




来源:羊城晚报,如有侵权,请联系删除。


鲜花

握手

雷人

路过

鸡蛋
  • 发布新帖

  • QQ客服

  • 微信公众号

  • 移动端

  • 返回顶部