广谈大湾网

广谈大湾网 首页 资讯 房产动态 查看内容

每套补助5万元!又一地出台楼市新政,有楼盘5小时来了500多人⋯⋯ ... ...

2026-3-9 18:20| 发布者: 如风

摘要: 春节刚过,又一地推出楼市新政。图源|每经媒资库全文约1100字▼3月6日,据“余杭发布”微信公众号消息,杭州市余杭区发布《推进房地产业高质量发展的通知》(以下简称《通知》)。其中提到,自《通知》发布之日起至 ...

春节刚过,又一地推出楼市新政。


图源|每经媒资库

全文约1100字


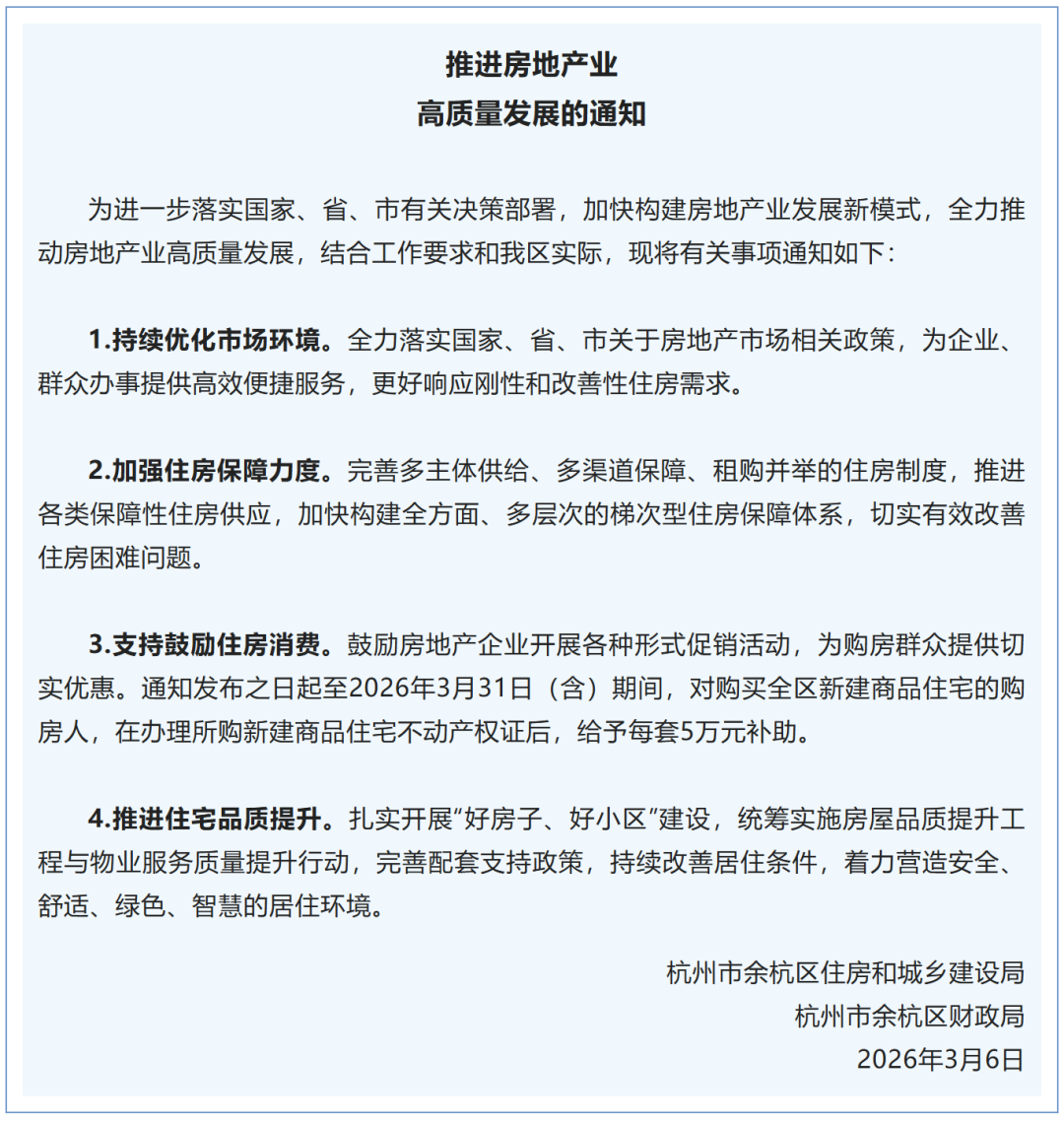
3月6日,据“余杭发布”微信公众号消息,杭州市余杭区发布《推进房地产业高质量发展的通知》(以下简称《通知》)。其中提到,自《通知》发布之日起至2026年3月31日(含)期间,对购买余杭区新建商品住宅的购房人,在办理所购新建商品住宅不动产权证后,给予每套5万元补助。


具体来看,《通知》显示,要持续优化市场环境。全力落实国家、省、市关于房地产市场相关政策,为企业、群众办事提供高效便捷服务,更好响应刚性和改善性住房需求。


图源 | “余杭发布”微信公众号


在加强住房保障力度方面,完善多主体供给、多渠道保障、租购并举的住房制度,推进各类保障性住房供应,加快构建全方面、多层次的梯次型住房保障体系,切实有效改善住房困难问题。


在支持鼓励住房消费方面,鼓励房地产企业开展各种形式促销活动,为购房群众提供切实优惠。通知发布之日起至2026年3月31日(含)期间,对购买全区新建商品住宅的购房人,在办理所购新建商品住宅不动产权证后,给予每套5万元补助。


此外,《通知》还提到,要推进住宅品质提升。扎实开展“好房子、好小区”建设,统筹实施房屋品质提升工程与物业服务质量提升行动,完善配套支持政策,持续改善居住条件,着力营造安全、舒适、绿色、智慧的居住环境。


购房人须在办理新建商品房不动产权证后并在新建商品房买卖合同约定交房日期次月起12个月内申报,逾期不再受理。如项目延期交付的,须在项目竣工验收备案日期次月起12个月内申报,逾期不再受理。


在杭州市余杭区某楼盘,购房人马女士正在看房。促使马女士周末来看房的,下在是余杭区3月6日推出的新一轮购房补贴活动。


去年以来,杭州余杭多次开展购房补贴。此前,补贴政策只针对部分新建商品住宅项目,此次补贴政策扩围至余杭全区所有新建商品住宅项目。补贴幅度也从去年的3万元至4万元,提高到5万元。在余杭区某楼盘的销售现场,项目负责人说,此轮补贴政策落地后第一天,市场反应非常积极。


图源 | 央视财经


据浙杭州市余杭区某商品房项目负责人徐帆介绍,3月7日上午,短短5个小时,项目来访就超过了200组、500多人,成交超过15套。很多客户告诉我们,正是看中了政策窗口期。根据周末的热销情况,下周一又准备加推第五批次房源。


在杭州市萧山区,购房人从本周末起可申领萧山今年首批购房消费券。据了解,3月这轮购房消费券共有1250万元额度,按照网签时间实行“先到先得”,根据所购新房项目的区位,购房人可获得3万元、4.5万元及6万元三档不同的补贴。






来源:每经房产;如有侵权,请联系删除。


鲜花

握手

雷人

路过

鸡蛋
  • 发布新帖

  • QQ客服

  • 微信公众号

  • 移动端

  • 返回顶部