曾号称中国女性“第一件内衣”
的黛安芬
近日宣布要退出中国大陆了
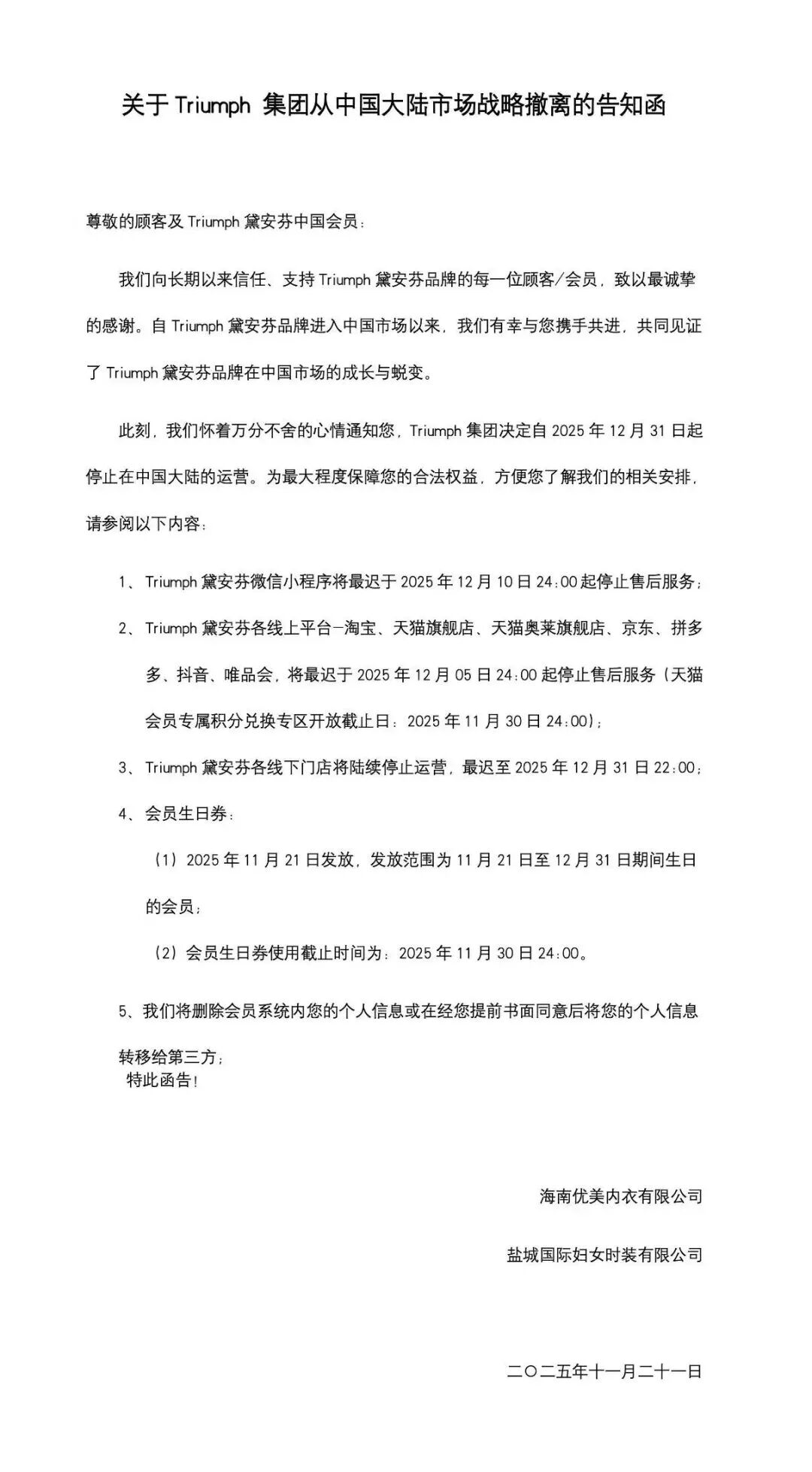
11月21日,德国内衣黛安芬集团中国子公司宣布,自2025年12月31日起停止在中国大陆的运营,其线上和线下渠道将从12月起陆续停止运营。
据《中国商报》此前报道,11月20日,已有上海、杭州、广州等多家黛安芬门店的店员表示,撤店属实。
南都君查询发现
目前
广州有8家黛安芬品牌门店
深圳有4家黛安芬品牌门店
据公开资料显示——
黛安芬,来自德国的全球知名内衣品牌,创立于1886年,产品覆盖欧洲、亚洲、美洲等多个市场。2008年8月,黛安芬品牌进入大陆市场。
黛安芬是最早将“钢圈内衣”引入中国的外资品牌之一,但中国内衣市场近十年变革剧烈。首先是消费需求已经从“塑形”转向“舒适”,随着健康理念普及和消费观念升级,国内内衣市场已从“钢圈塑形”主导转向“无钢圈舒适化”。

欧睿咨询数据显示,2024年中国无钢圈内衣市场占比已达68%,较2018年增长42个百分点,而黛安芬的核心产品线长期聚焦钢圈内衣,虽后续推出舒适系列,但市场认知固化,未能及时抢占无钢圈赛道先机。
与此同时,ubras、内外(NEIWAI)等本土品牌以“无钢圈、零束缚”为切入点,通过线上渠道快速崛起。
此外中国内衣市场规模持续扩大,中纺联数据显示,2024年市场规模达2237亿元,同比增长8.3%,但市场份额向本土品牌集中。相比之下,黛安芬等外资品牌在渠道适配、价格定位、本土化设计等方面均显滞后,市场份额已萎缩至2024年的不足1%。
黛安芬的撤柜离场并非个例,近年来,多个国际内衣品牌因未能适应中国市场的消费迭代和竞争格局,选择收缩或退出。而对于消费者而言,黛安芬的撤柜或许意味着一个时代的结束,但本土品牌的崛起和市场的多元化,正带来更多元的选择
社交平台上
关于德国中高端内衣品牌黛安芬(Triumph)
将于2025年12月31日
退出中国内地市场的消息
引发热议
有网友表示震惊





不少网友纷纷晒出购买经历
感慨这个“内衣启蒙品牌”的离场。
“第一件钢圈内衣就是黛安芬的”
“啊,我曾经的最爱。”

