广谈大湾网

广谈大湾网 首页 资讯 国内外资讯 查看内容

股价0.61元、市值仅剩2亿元,浙江杭州一上市公司锁定退市!曾连续3年财务造假被重罚, ...

2025-11-9 10:47| 发布者: 如风

摘要: 11月8日,*ST元成(603388)发布了两则提示退市风险的公告。公告显示,公司触及多项退市风险。其中,截至11月7日收盘,公司总市值为1.99亿元,已连续19个交易日总市值低于5亿元,即使后续1个交易日(不包含公司股票 ...

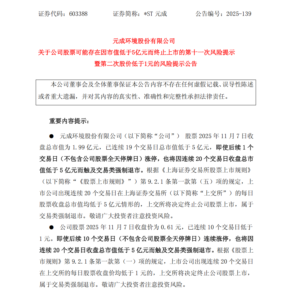
11月8日,*ST元成(603388)发布了两则提示退市风险的公告。公告显示,公司触及多项退市风险。



其中,截至11月7日收盘,公司总市值为1.99亿元,已连续19个交易日总市值低于5亿元,即使后续1个交易日(不包含公司股票全天停牌日)涨停,也将因连续20个交易日收盘总市值低于5亿元而触及交易类强制退市。



此外,公司股票2025年11月7日收盘价为0.61元,已连续10个交易日低于1元。即使后续10个交易日(不包含公司股票全天停牌日)连续涨停,也将因连续20个交易日收盘总市值低于5亿元而触及交易类强制退市。截至11月7日收盘,*ST元成股价跌4.69%,最新市值为2亿元。



根据相关规定,交易类强制退市公司股票不进入退市整理期。上市公司股票及其衍生品种在触及该类指标的次一交易日起开始停牌,交易所将在停牌之日起5个交易日内,向公司发出拟终止其股票或者存托凭证上市的事先告知书。


这意味着,*ST元成已提前锁定交易类强制退市,将在11月10日收盘后,因连续20个交易日总市值低于5亿元,触及交易类强制退市。同时,公司股票将面临停牌,等待交易所退市决定。


公开资料显示,*ST元成创建于1999年,总部位于浙江杭州,公司服务于大型市政基础设施建设工程、生态景观工程、污染治理及生态修复工程、高端休闲旅游度假工程等项目。公司的主要产品是工程施工及绿化养护、规划设计、苗木销售、旅游运营、电子设备及元器件。


业绩方面,今年前三季度公司实现营收1.02亿元,归属于上市公司股东的净利润为-1.43亿元;第三季度单季实现营收2014.47万元,同比减少54.70%,净利润为-1634.55万元。事实上,公司近年来业务持续增长乏力,并均处于亏损状态。2022年至2024年,公司营业收入分别为2.94亿元、2.74亿元、1.46亿元;归母净利润分别为-6548万元、-1.62亿元、-3.25亿元。


在业绩连续亏损的情况下,*ST元成2024年度审计报告提示,公司持续经营能力存在不确定性。


除了面临交易类强制退市风险,*ST元成还面临重大违法强制退市、财务类退市等多项退市风险。


2025年10月10日,公司收到中国证监会下发的《行政处罚事先告知书》,认定:1、公司2020年至2022年年报存在虚假记载:(一)通过虚增越龙山项目成本和产值,虚增公司2020年至2022年年报营业收入和利润总额;(二)未及时将淮阴项目价审差异入账处理,虚增公司2022年年报营业收入和利润总额;2、公司2022年非公开发行股票文件编造重大虚假内容。上述事项将触及《股票上市规则》第9.5.1条第(一)项和第9.5.2条第一款第(六)项规定的重大违法强制退市情形,可能被实施重大违法强制退市。公司股票自2025年10月13日起继续被上交所叠加实施退市风险警示。


基于以上事项,浙江证监局拟对*ST元成责令改正、给予警告,并处以罚款3745.46万元;拟对包括公司实控人祝昌人在内的五名责任人员合计罚款4200万元,其中实控人、时任董事长祝昌人被处以2800万元罚款此外,拟决定对祝昌人采取10年证券市场禁入措施。*ST元成在公告中表示:上述事项将触及《股票上市规则》规定的重大违法强制退市情形,可能被实施重大违法强制退市。


此外,根据《股票上市规则》第9.3.2条第(一)项规定,2024年年度报告披露后,公司股票已被实施退市风险警示,如公司2025年年报披露后不符合《股票上市规则》第9.3.7条等规定的撤销要件,公司股票将被终止上市。


同时,公司还存在持续经营能力存在不确定性,募集资金逾期未归还,股票质押、冻结、平仓及司法拍卖,流动性等多重风险。


(声明:文章内容和数据仅供参考,不构成投资建议。投资者据此操作,风险自担。)

来源:每日经济新闻、如有侵权请联系删除


鲜花

握手

雷人

路过

鸡蛋
  • 发布新帖

  • QQ客服

  • 微信公众号

  • 移动端

  • 返回顶部