广州日报新花城记者从广州地铁集团广东城际铁路运营公司(下称广东城际)获悉,10月25日起,广惠、广肇、广清、广州东环和琶莲城际铁路将启用新版运行图。
此次调图将进一步优化运行交路、加强重点区段运能投放,并同步推出全线网“计次票”“定期票”,提升旅客出行体验。

启用新版运行图后,广东城际每日将开行列车239列次,较此前增加56列次,整体运能提升31%。
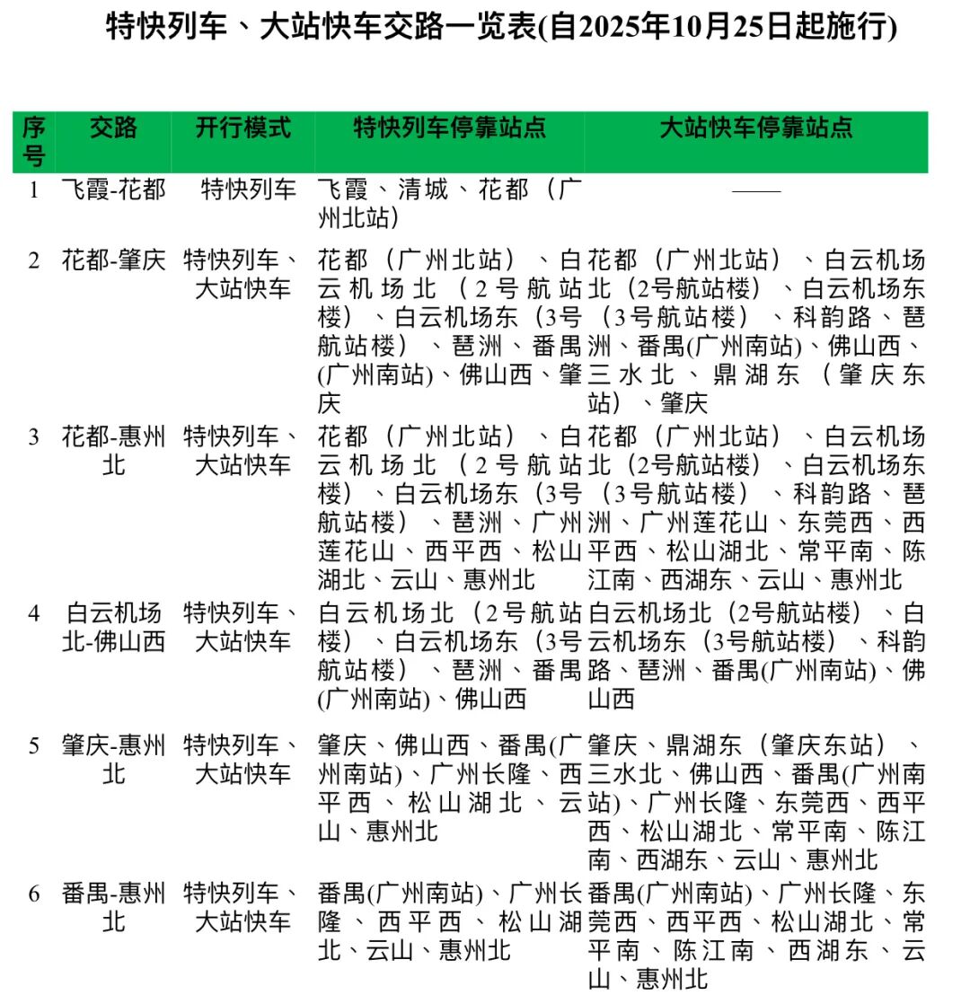
新版运行图沿用“站站停+大站快车+特快列车+直达列车”公交化开行模式。
在开行交路设置上,单条城际铁路主要开行站站停列车,方便沿线各站旅客出行;城际铁路之间则主要开行大站快车、特快列车,以更好地满足旅客的跨城出行需求。
调整后,广东城际全天将开行“飞霞-竹料”“花都-东莞西”“白云机场北-佛山西”“肇庆-惠州北”等四条“站站停”交路,以及“飞霞-花都”“花都-肇庆”“花都-惠州北”“白云机场北-佛山西”“肇庆-惠州北”“番禺-惠州北”特快列车、大站快车交路,实现“线路-客流-运力”的精准匹配,构建更高效的珠三角城际网络。

针对“番禺-白云机场北”“番禺-惠州北”客流较大区段,将加大运能投放。
其中,“番禺至白云机场北”区段大站快车、特快列车由5列次增加至10列次;每天开行3班“番禺至白云机场北”单向直达列车,全程35分钟。在周末及节假日客流高峰时段,“番禺-惠州北”区段增加1-2组动车组开行高峰线路。

调整快车停靠站
部分跨城出行需“分段乘车”
结合客流数据分析,广东城际新版运行图将调整快车停靠站点。特快列车将新增停靠广州长隆、松山湖北站;取消大站快车与特快列车停靠白云机场南站(1号航站楼)、竹料站。
此外,待广州白云机场T3航站楼投入运营后,将新增白云机场东站(3号航站楼)为大站快车及特快列车停靠点,作为唯一接驳T3航站楼的轨道交通站点,届时白云机场东站的平均行车间隔将压缩至17分钟以内。
上线优惠票
出行可享8.1折优惠
目前,广东城际全线网执行9折票价,在此基础上同步推出“城际铁路公交化多元支付票务系统”全线网优惠票,旅客可享受8.1折乘车优惠。优惠票包括20次“计次票”和30日“定期票”,其中,“计次票”适合3个月内往返不超过20次的旅客,购买后90日内可乘坐20次指定发到站范围内的往返列车;“定期票”更适合1个月内通勤超过34次的旅客,购买后30日内可乘坐42次指定发到站范围内的往返列车。例如购买“肇庆-番禺”优惠票后,可在该区间任意两站乘车,出行更灵活。
广东城际温馨提醒,运行图调整后,列车开行时间将相应有所调整,旅客可通过“广东城际”微信公众号、12306等提前了解列车发车时间,预留充足换乘时间,以免耽误行程。
优惠票怎么购买,乘车有哪些新变化,怎么接驳地铁?针对市民的一系列问题,广东城际推出乘车问答百科。
启用新版运行图后,有哪些交路?
启用新版运行图后,广东城际全天将开行“飞霞-竹料”“花都-东莞西”“白云机场北-佛山西”“肇庆-惠州北”等四条“站站停”交路,以及“(清远)飞霞-花都”“花都-肇庆”“花都-惠州北” “白云机场北-佛山西”“肇庆-惠州北”“番禺-惠州北”等六条大站快车、特快列车交路。
有哪些大站快车停靠站点?以及特快列车停靠站点?
如何购票?
广东城际均支持“12306+城际铁路公交化多元支付”双票务系统,旅客搭乘城际铁路可选择12306或者城际铁路公交化多元支付票务系统或者进行购票,也可通过线下车站人工售票窗口和自动售票机购买车票。
有哪些优惠票?如何购买优惠票?
目前,广东城际全线网执行9折票价,在此基础上同步推出“城际铁路公交化多元支付票务系统”全线网优惠票,旅客可享受8.1折乘车优惠。优惠票包括20次“计次票”和30日“定期票”,“计次票”购买后90日内可乘坐20次指定发到站范围内的往返列车;“定期票”购买后30日内可乘坐42次指定发到站范围内的往返列车。
如何购买?打开广州地铁官方APP-乘车码-城际乘车码,点击右上角“+”即可按提示购买,也可点选右下角“卡包”-“去购买”进行购买。两种优惠票仅向已在广州地铁官方APP通过实名认证并开通城际乘车服务的用户开放,优惠票仅限本人使用。

