今天是国庆长假第一天 你出门了吗? 此刻已出门的你 堵在路上了吗? 一大早, 热搜就“毫无惊喜”地来了 昨天下午, 提前出门的人已经堵在路上了
今天一大早出门的人 也没躲过 今天8点半 广州市民刘小姐就出发了 准备前往韶关游玩 9时许,高速路上已塞车
今早接近10时 地图显示从广州开往韶关的方向 有一段红色的拥堵 需耗时8小时
从广州往粤东揭阳揭西方向 原本开车需4个小时左右 今早接近10点时 导航显示 需要7个小时
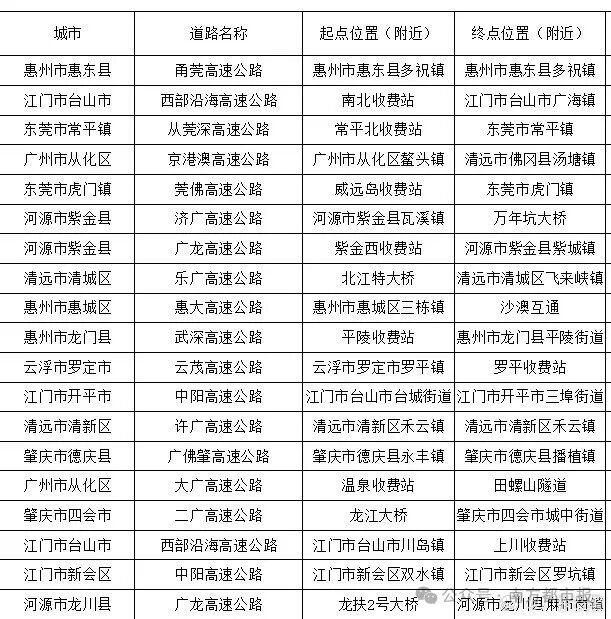
广东全省高速通行缓慢长度超过5公里 时间超过30分钟的点段共19个
10月1日,记者从广东交警获悉,当日9时30分,全省高速通行缓慢长度超过5公里、时间超过30分钟的点段共19个,江门市4个、河源市3个、云浮市1个、惠州市3个、东莞市2个、清远市2个、广州市2个、肇庆市2个。

来源|广东城市之声、如有侵权请联系删除
|