近日,《每日经济新闻》记者调查发现,防晒霜价格差距大,低价产品存在防晒剂“缺斤少两”、虚标防晒值等问题。部分工厂通过稀释防晒剂、偷工减料降低成本,出厂价低至3元多。此外,行业还存在一些买证、“套证”等乱象。皮肤专家胡云峰表示,低价防晒霜易致皮肤问题,建议消费者选择品牌把控度高的产品。
8月7日已立秋,但国内大部分地区仍处于一年中紫外线最强的时间段,作为越来越多人的刚需,防晒霜正值销售旺季。

图片来源:每日经济新闻 程鹏 摄电商平台上有着各种品牌和价位的“防晒霜”,仅以防晒系数(SPF)50的产品为例,其价格就从几十元到几百元不等。在短视频平台和批发平台,有的防晒霜甚至低至每支0.99元、2.99元,这些价廉的防晒霜累计销量超过百万支。
为何同样防晒系数的产品价格差距如此之大?为何有的产品每支低至不到1元?7月21日——8月12日,《每日经济新闻》记者就此对多家防晒霜生产工厂展开调查。
调查中,有从业人士直言行业“水太深”,一些厂家通过防晒剂“缺斤少两”等方式控制成本,让一支50ml软管防晒霜的原料成本可能只需几元,即便加上包装等支出,每支成本也仅3元多。厂家即便以30元的价格出售这些“缺斤少两”的产品,也能获得约9倍利润。
防晒值虚标、“挂羊头卖狗肉”也是常见套路,不少产品标示防晒系数50,但实际无法达到效果,因为工厂送检时是合规品,但真正量产时,却抱着“抽检不到”的侥幸心理对产品偷工减料。
记者在调查过程中还发现,无技术、无“特殊化妆品注册证”(以下简称特证)、无生产线的企业也能打造自己的防晒霜品牌,因为业内有一些公司提供买证、“套证”、代工生产等“一条龙服务”。

防晒霜中的核心成本是防晒剂 图片来源:每经记者 范芊芊 摄
高的数百元一支,低的九毛九一支
防晒霜价格差距为何能这么大?
在各电商或短视频平台上销量排行前十的防晒霜,其单价基本都在60元/支以上。但也有不少每支3.9元、7.99元、9.9元的低价防晒霜,售出了10万支以上。
近年来,国内“防晒”化妆品呈现井喷式增长,产品价格也越来越多样。除了上述高销量且单支价格仅10元左右的产品,记者在电商批发平台上还发现大量每支售价1~3元的防晒霜产品。但行业报告显示,单支价格50~200元的防晒霜的GMV(商品交易总额)在整个品类GMV中占比超50%(注:数据仅来自国内某电商平台),这意味该价格带才应该是常见价格。
那单支售价仅几元的产品是怎么做到这么便宜的?记者以品牌方身份咨询了几家生产工厂后了解到,防晒霜最核心的成本是防晒剂料体。咨询过程中,有防晒霜厂家称,他们可以根据客户要求定制产品,按照每公斤价格对防晒霜进行报价,这些工厂有的报价190元/公斤,也有的报价95元/公斤或80元/公斤,甚至还有报价60元/公斤左右的。
即使选用最高报价(190元/公斤)的防晒霜,按照生产工厂方面的计算,一支50ml的软管防晒霜成本也仅为12元左右,其中包括料体费(9.5元)、人工费(0.65元)、软管费(1.2元)、彩盒费(0.65元)和纸箱费(0.1元)。如果采用便宜的防晒剂料体,工厂报价可低至8元/支。
规格同为50ml/支的防晒霜,加上外包装后,有两家工厂的报价低至3.4元/支,价格骤减的原因在于对防晒系数打折扣。怎么打折?其中一家工厂称,送检时他们会用足量防晒剂的样品以求通过检测,到量产时,他们会对防晒剂进行稀释。
“备案的时候拿成品去检测,检测报告的SPF是50,但在实际生产做‘大货’的时候在原料中掺杂别的,最后拿到的SPF更低。”上述工厂称。
记者注意到,这些工厂还抱着侥幸心理向记者宣传,实际生产时,药监局不会抽检到他们的产品。
但实际情况是这样吗?今年5月,国家药监局发布了2024年国家化妆品抽样检验年报。该年报显示,全国药品监督管理部门去年对普通护肤类、彩妆类、祛斑美白类、儿童类等12类化妆品进行抽检,共抽检21362批次产品。其中,防晒类化妆品抽检时发现的问题最多。
在记者调查过程中,有受访工厂也表示,防晒剂必须按照标示成分和含量添加。其中一家厂商详细介绍:“这两年查得很严,正规的工厂不敢做假,一次罚款,(就)全国曝光,征信也出问题,接不了大客户,还得被飞行检查——通过率只有30%。成本大于利润,得不偿失。”

品牌防晒霜上注明的防晒系数 图片来源:每经记者 范芊芊 摄(图文无关)
自身无技术、无特证、无工厂
也能打造防晒霜品牌?
在防晒霜领域,一家企业可以在自身没有防晒产品、技术、特证、生产条件的情况下,打造自己的防晒霜品牌。
具有防晒作用的化妆品被列为特殊化妆品,这就意味着生产防晒霜需要申请在国家药监局备案注册的特证,并对产品成分及含量进行备案。
有特证代办公司告诉《每日经济新闻》记者,防晒类特证的注册需花费10个月左右的时间,而且过程中产生的费用也不低,以一款SPF50、PFA(量化防晒产品对长波紫外线防护效能的指标)10的防晒霜为例,整体费用需要5万元左右。据悉,这5万元大部分是花在第三方检测上。
申请特证的时间长、价格贵,这导致了业内俗称的“套证”做法出现,“套证”包括一号多名称、一号多商标和一号多主体等情形。2023年,在国家药监局统一部署下,全国多地曾开展化妆品“一号多用”违法行为专项检查。
两年过去了,“一号多用”行为退出历史的舞台了吗?
记者咨询了一名熟悉化妆品法规的人士,对方表示:“‘一号多用’很少见了,有了明文规定后,仍知法犯法的处罚很重。”有代工厂人士也表示,现在防晒霜无法“套证”,需要企业有自己的特证。
但记者以品牌方身份调查时发现,一些工厂仍宣称可以提供“套证”服务。
一家工厂的业务经理表示,可以把记者提供商标设计成不明显的图案印在产品上。这位业务经理还称,品牌方只需要提供品牌商标、营业执照,而包装采购、详情页文案、设计等方面的工作都会由代工厂完成。有熟悉化妆品法规的业内人士称,这种情况已属于一号多用。
还有代工厂表示可以转让特证,价格为5万元左右,时间为4个月。按照该代工厂方面的说法,5万元是注册一张特证的成本价,所以“几乎是赠送的”。启力知识产权法务(深圳)有限公司总经理莫统生表示,根据《化妆品监督管理条例》,特殊化妆品需由注册人自行申请注册,并承担质量安全责任。且注册证仅限注册人使用,不可转让或授权他人使用。但其也表示,如果通过工商股权变更等手段还是可能间接达到转让特证的目的。
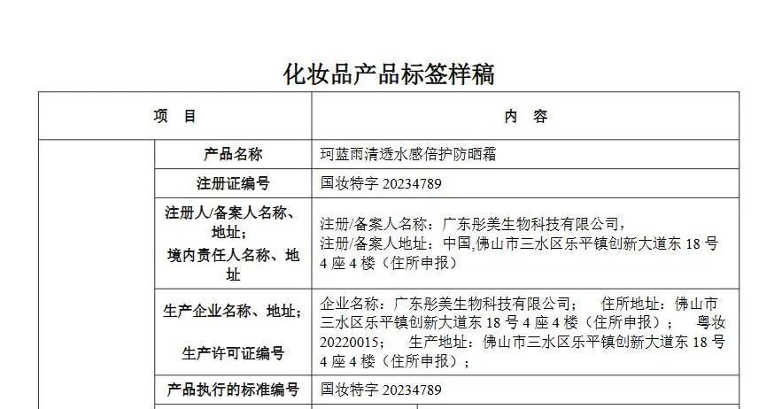
在电商平台上,记者也发现了一款疑似“套证”产品。在拥有近3.9万粉丝的“DOYES”官方旗舰店中,有一标示为“DOYES高倍防晒霜”的商品。该产品详情页所展示防晒类特证的编号为“国妆特字20234789”,特证上的产品名称为珂蓝雨清透水感倍护防晒霜。该产品瓶体上同时印着“珂蓝雨清透水感倍护防晒霜”这一名字和“DOYES”商标(见下图)。

图片来源:电商平台截图
而在国家药监局的官网上,“国妆特字20234789”对应产品的标签样稿上备注,产品商标为“珂蓝雨”(见下图)。

图片来源:网页截图
记者向店铺客服咨询为何产品特证上没有“DOYES”这个品牌名,“DOYES”品牌与产品是什么关系,但客服未正面回应。
上述熟悉化妆品法规的业内人士认为,上述情况属于一号多用。
进一步搜索可以看到,这家店铺中另一款产品在详情页展示的美白类特证上,也未出现DOYES品牌。
记者在国家药监局官网查询发现,拥有该美白类特证的企业旗下还有多款特证。同时记者注意到这家企业不是一家小作坊,其母公司官网自称是广州前十的化妆品代工厂。
对于严管之下的防晒霜行业乱象,《每日经济新闻》记者也在8月12日、13日试图联系采访上述代工厂当地市场监督管理局,并以消费者身份在12345平台进行了线索举报,但截至8月13日15点发稿时未获有效回复。
价格越高越好?防晒值越高越好?
消费者如何挑选防晒霜
记者了解到,联合利华、欧莱雅、花王、上海家化、珀莱雅等头部美妆企业均拥有自建工厂。贝泰妮(SZ300957)方面向记者表示,虽然委托加工是美妆行业的常见模式,但其质量管控效果高度依赖于委托方的技术标准输出与生产监督深度,贝泰妮也有自建工厂。
对于市场上防晒霜价格悬殊的现象,贝泰妮方面称,其产品定价是基于对研发创新、高品质稀缺原料、严格生产质控体系及品牌定位等多维度的综合考虑。
贝泰妮的说法也解释了为何产品间会出现几元到数百元不等的巨大价差——因为低价产品往往会压缩核心成本。

知名品牌防晒霜的成分 图片来源:每经记者 舒冬妮 摄
在全网拥有数百万粉丝的皮肤专家、暨南大学附属第一医院皮肤科主任胡云峰,也就防晒霜价格差异问题向《每日经济新闻》记者分析了几大原因:防晒霜价格差距大通常由原料成本、制作工艺、品牌溢价决定,哪怕是常见防晒剂原料,颗粒粗细和均匀度不同也会有价差;而制作工艺上的乳化温度、搅拌速度、成膜技术直接决定质地和稳定性;至于品牌溢价,大品牌背后的公司会自建工厂、作临床试验、进行多重质检,导致成本自然高出贴牌代工品牌一大截。
南方医科大学皮肤病医院化妆品检测中心常务副主任、国家药品监督管理局化妆品安全评价重点实验室秘书叶理表示,排除促销和品牌溢价的因素,防晒霜价格的差异主要体现在以防晒剂为主的核心原料和制作工艺两方面。一般来说,传统的防晒剂价格相对偏低,但例如纳米级氧化锌这样提供更好肤感的新型防晒剂,价格则相对更高。
胡云峰接待过很多皮肤问题患者,他也注意到,低价防晒霜为控制成本会采用价格低且多杂质的原料,加上制作工艺粗糙,最终产品使用起来容易造成皮肤毛孔堵塞,使得皮肤长粉刺、长痘或者过敏。
胡云峰认为,防晒霜行业缺乏更加细致的行业标准,夸大宣称、擦边球配方屡见不鲜,监管执行也还不够严格,行业问题反复出现。
胡云峰还说道:“夸大功效以提高价格是另一个问题。防晒霜的作用就是防晒,美白护肤不是主要功能,(相关成分)添加量不足以产生明显效果,实际上可以忽略不计。”
但相较于十几年前,尤其是化妆品新规出台后,叶理还是看到了很多改变。他注意到,产品上市前的安全性功效测试、飞行检查等执行得更严格,违规后的处罚力度也较大。

图片来源:每经记者 舒冬妮 摄
那么,如何挑选靠谱防晒霜?
胡云峰的建议——
首先是看品牌对产品的把控度,从配方研发到生产由公司全程把控的产品往往更安全;其次是根据使用场景选择合适的防晒霜;最后是根据皮肤体感决定,不刺激的就是合适的。
另外,不是防晒值越高越好,越高意味着防晒时间更长,也意味着防晒剂更多,但如果皮肤在紫外线下的暴露时间不是很长,使用高倍数防晒对皮肤反而是一种负担。
叶理的建议——
要结合使用场景和个人肤质来挑选防晒霜,对于儿童建议使用物理防晒装备,如果一定要涂防晒霜,最好是选择含纯物理防晒剂的产品。
要选择有国妆特字的防晒霜,这些产品在药监局官网都可以查询到相关信息。
来源|每日经济新闻
如有侵权请联系删除