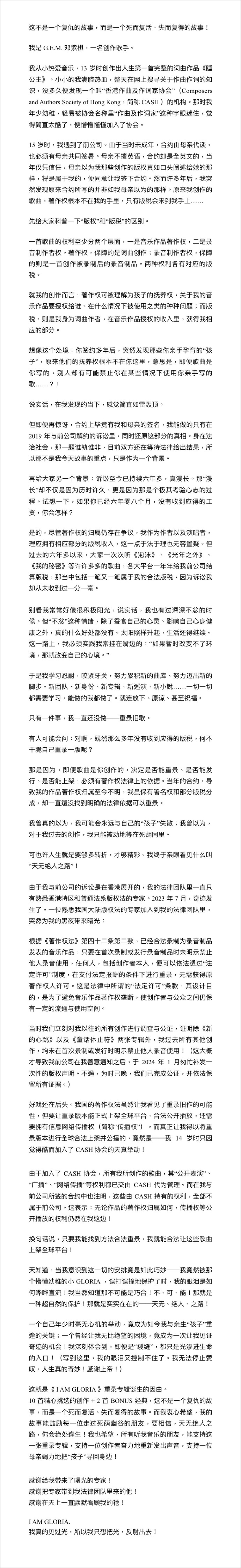
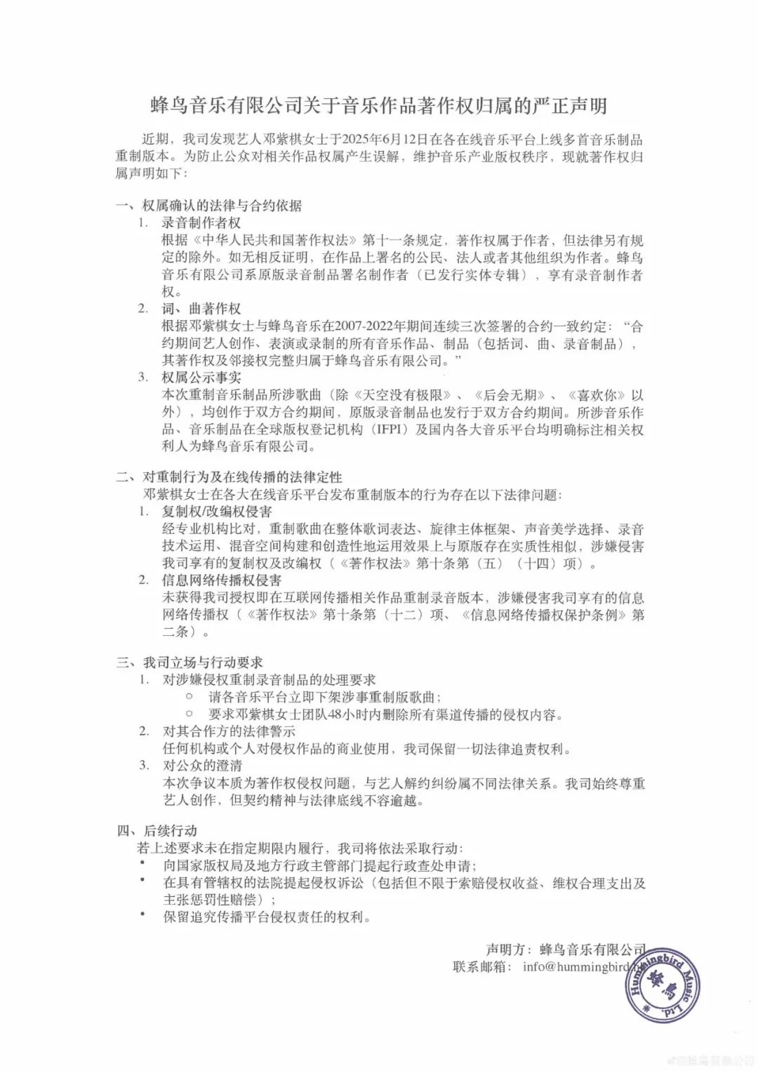
6月18日,蜂鸟音乐公司发布音乐作品著作权归属的严正声明:请各音乐平台立即下架涉事重制版歌曲,要求邓紫棋女士团队48小时内删除所有渠道传播的侵权内容。 6月12日,邓紫棋在社交平台宣布《I AM GLORIA》重录专辑全网上线,并发长文自述重录专辑的缘由,以及其与前公司长达超过6年的版权纠纷,称已超过6年没有收到自己旧歌的版税。
邓紫棋在长文中回顾,15岁时遇到前公司,合约由母亲代谈。由于母亲不懂英语,合约却是全英文,当年仅凭信任便签下合约。然而多年后才发现,其所作歌曲的著作权并不在自己的手中。
邓紫棋表示,尽管著作权的归属仍存在争议,但她作为作者以及演唱者理应拥有相应部分的版税收入。然而,过去6年多以来,她从未收到过《泡沫》《光年之外》《我的秘密》等众多旧作的合法版税。
此次重录专辑,源自其法律团队终于找到了明确的法律依据,她得以合法重录旧作并上架全球平台,进行公开播放。
邓紫棋透露,真正让她能够合法将重录版本进行全球上架并公播的关键一步,在于她14岁那年“只因觉得酷”而加入了CASH(香港作曲家及作词家协会)的举动。由于加入了CASH,所有她创作的歌曲,其“公开表演”“广播”“网络传播”等权利都已交由该协会代为管理,而不属于前公司。因此,即使旧作的著作权归属仍有争议,其传播权等公开播放的权利仍属于邓紫棋。

她感慨地写道:“天知道,当我意识到这一切的安排竟是如此巧妙——我竟然被那个懵懂幼稚的小GLORIA,误打误撞地保护了时,我的眼泪是如何哗哗直流!”“一个自己年少时毫无心机的举动,竟成为如今我与亲生‘孩子’重逢的关键;一个曾经让我无比绝望的困境,竟成为一次让我见证奇迹的机会!我深刻体会到,即便是‘裂缝’,都只是光渗进生命的入口!”
据了解,邓紫棋的前公司为蜂鸟音乐,双方合作达13年。2019年3月7日,邓紫棋单方面宣布因蜂鸟音乐严重违约在先,而终止与其的独家经理人合约。当时蜂鸟音乐回应,公司与邓紫棋的合约依然继续有效直至2022年,不接受其所作出的终止合约声明。同年,双方互诉违约,对簿公堂。邓紫棋表示,由于蜂鸟音乐就她所创作的歌曲和歌词的版权作出了虚假陈述,她才被迫签署了作曲家和歌手的合约。此外,她还指出蜂鸟音乐在未经其同意的情况下,擅自在香港和内地申请将“G.E.M.”和“邓紫棋”注册为商标。
2020年,邓紫棋发文谈到自己的创作歌曲《句号》时喊话前公司:“多年来你一直告诉我,没有你我什么都不能做,我只是一个商品,甚至在我不知道的情况下我的名字就被注册成商标。到我离开以后,我作为我以前写过的所有作品的原作者,版权却还需要透过诉讼希望争取回来......我真的不是你手中的商品,没有你我还是可以,而且我更加绽放了。”
2024年1月,蜂鸟音乐发布声明,称拥有《泡沫》《我的秘密》《多远都要在一起》等103首邓紫棋作品的独家版权,未经其许可,禁止任何单位或个人将所列音乐作品用作翻唱、复制、演出、网络传播以及其他商业性用途。 公开资料显示,邓紫棋本名邓诗颖,1991年8月16日出生于上海市,华语流行乐女歌手、词曲作者、音乐制作人。2015年,她登上央视春晚弹唱歌曲《多远都要在一起》。
|