设为首页
收藏本站
立即登录
免费注册!
QQ登录
微信登录
会员中心
快速发布
网站导航
简体版
切换风格
北京
深圳
上海
南京
苏州
常州
合肥
武汉
成都
重庆
厦门
哈尔滨
设置
消息
提醒
积分: 0
用户组: 游客
注销用户
退出
我的帖子
个人资料
修改头像
我的收藏
消息中心
任务中心
访问推广
房屋出租
房屋出售
最新楼盘
全职招聘
求职信息
口碑商家
跳蚤市场
交友中心
淘贴中心
会员动态
我的日志
分享记录
网站导读
商业圈子
网站留言
会员排行
移动端
公众号
免费发布信息
修改/删除信息
全部帖子
搜一搜
最新楼盘
房屋出售
最新出租
全职招聘
兼职招聘
求职信息
口碑商家
跳蚤市场
交友中心
租房
兼职
美食
游玩
科技
美食
首页
Portal
招聘
互助
畅言湾区
房产
house
美食
旅游
汽车
养生
装修
教育
家政
商家
特产
大湾区文化
交通爆料
互助交流
有问必答
本地资讯
优惠政策
理财财经
三地法律
体育休闲
风土人情
美丽湾区
心情随笔
晒图说事
最新楼盘
二手房
看房论房
房产动态
推荐交流
特色糕点
特色农庄
特色美食
美食资讯
酒店
景点
门票
娱乐游玩
旅游热点
旅游交流
4S店
团购特卖
二手车
自驾游
车友天地
汽车资讯
中医西医
医院其他
美容美甲
美体瘦身
美发护发
养生食谱
装修设计
家具展示
五金建材
装修日记
技能培训
家教辅导
校园文化
亲子交流
保姆保洁
大湾搬家
家务时工
月嫂育婴
送礼特产
港澳手信
农家特产
广谈大湾网
首页
Portal
招聘
互助
畅言湾区
房产
house
美食
旅游
汽车
养生
装修
教育
家政
商家
特产
大湾区文化
立即登录
免费注册
经典模式
清新模式
会员中心
我的帖子
我的消息
我的收藏
我的积分
个人资料
我的家园
访问推广
排行榜
城市活动
美图欣赏
兼职招聘
全职招聘
全职招聘
口碑商家
找男朋友
找女朋友
房屋出租
最新楼盘
114电话
二手房
导读热门
旅游热点
房产资讯
办事服务
全职招聘
求职信息
特产手信
美食天地
湾区活动
文化娱乐
交友中心
口碑商家
便民信息
特产
家政服务
农庄玩乐
亲子交流
最新楼盘
找二手房
房屋出租
看房论房
商铺转让
湾区资讯
国内外资讯
房产动态
企业动态
汽车资讯
数码科技
旅游热点
美食资讯
时尚资讯
职场资讯
优惠政策
养生
广谈大湾网
›
首页
›
资讯
›
国内外资讯
›
查看内容
相关分类
有棵树回应“生理期内裤加了塑料膜”
2025-1-7 11:14
|
发布者:
如风
摘要
: 针对“有棵树生理期内裤‘里面加了一层塑料膜’”一事,1月7日凌晨,微博账号@YOUKESHU有棵树 发布《致消费者的一封信》进行回应。信中称,感谢社会各界对此次生理内裤舆情的关注,关于此次舆情想澄清以下几点:1、 ...
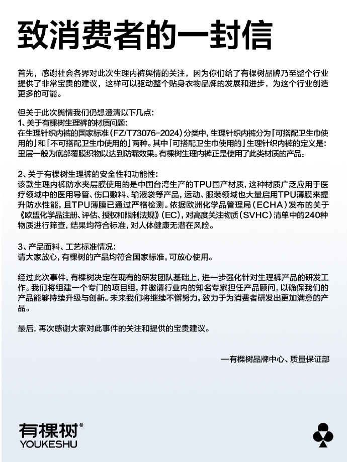
针对“有棵树生理期内裤‘里面加了一层塑料膜’”一事,1月7日凌晨,微博账号@YOUKESHU有棵树 发布《致消费者的一封信》进行回应。信中称,感谢社会各界对此次生理内裤舆情的关注,关于此次舆情想澄清以下几点:
1、关于有棵树生理裤的材质问题:在生理针织内裤的国家标准(FZ/T73076-2024)分类中,生理针织内裤分为“可搭配卫生巾使用的”和“不可搭配卫生巾使用的”两种。其中“可搭配卫生巾使用的”生理针织内裤的定义是:里层一般为底部覆膜织物以达到防漏效果。有棵树生理内裤正是使用了此类材质的产品。
2、关于有棵树生理裤的安全性和功能性:该款生理内裤防水夹层膜使用的是中国台湾生产的TPU材质,这种材质广泛应用于医疗领域中的医用导管、伤口敷料、输液袋等产品,运动、服装领域也大量启用TPU薄膜来提升防水性能,且TPU薄膜已通过严格检测。依据欧洲化学品管理局(ECHA)发布的关于《欧盟化学品注册、评估、授权和限制法规》(EC),对高度关注物质(SVHC)清单中的240种物质进行筛查,结果均符合标准,对人体健康无潜在风险。
3、产品面料、工艺标准情况:请大家放心,有棵树的产品均符合国家标准,可放心使用。
在此次回应中,有棵树还公布了生理内裤的“抗菌报告”“全项检测报告”等。
据九派新闻此前报道,有消费者发文称其剪开一条不穿的有棵树生理期内裤,发现其中有一层塑料膜,质疑该款产品与其“裆部材料100%棉”的详情页介绍不符。此外,有网友质疑内裤裆部含塑料膜,会导致不透气等问题。
文章来源于新黄河、澎湃新闻 、@YOUKESHU有棵树 、九派新闻,如有侵权请联系删除
鲜花
握手
雷人
路过
鸡蛋
收藏
分享
邀请
上一篇:
知名女演员官宣结婚!
下一篇:
连发20条爆料剧组黑幕、小演员公开对抗大资本?一天涨粉超800万! ... ... ...
相关分类
湾区资讯
国内外资讯
房产动态
企业动态
汽车资讯
数码科技
旅游热点
美食资讯
时尚资讯
职场资讯
优惠政策
养生
文章排行
图文推荐
发布新帖
QQ客服
微信公众号
移动端
返回顶部