(9月10日) 广东湛江市教育局 发布停课通知: 根据市气象局研判 9月11日(星期一)全市 将有大到暴雨的降水过程 为确保全市师生安全 9月11日 全市各级各类学校及校外培训机构 停课一天


悬挂台风黄色、橙色、红色预警 或者暴雨红色预警 幼儿园、中小学等即停课
广东台风暴雨极端天气 停课及延迟上学指引 ↓↓ 
湛江:非必要不外出!
10日晚间 湛江市三防办发布紧急提醒: 广大市民朋友减少不必要外出 尽量待在室内 若遇险情,请及时报警求援

据广东省水文局湛江水文分局消息 9月9日8时至10日8时 湛江市普降暴雨局地大暴雨 大暴雨主要分布在 吴川、廉江、遂溪和雷州等地 全市平均雨量为85.7毫米
根据湛江市自然资源局、 湛江市气象局消息 预计,9月10日夜间到12日 湛江全市仍有暴雨局部大暴雨 或特大暴雨的降水过程
结合当地地质环境条件 叠加前期降雨影响 全市大部山体土壤已趋饱和 降雨致地质灾害发生风险较高 具有滞后性
据@湛江天气 10日14时许消息
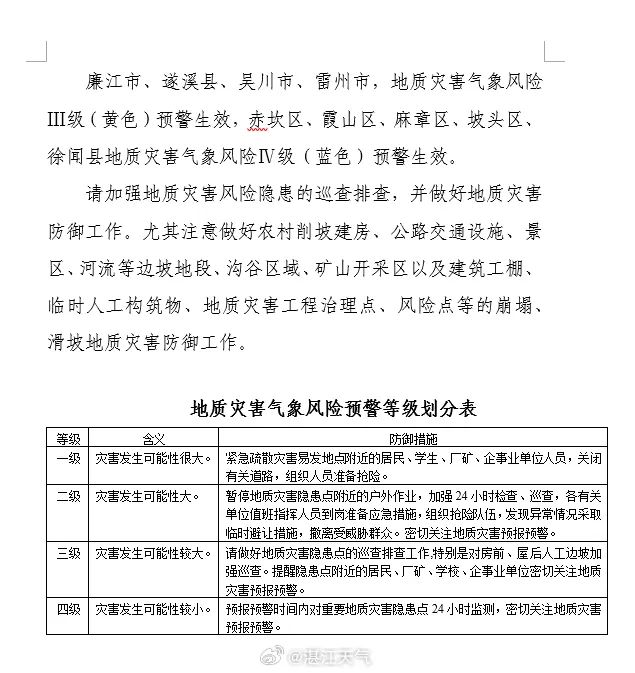
廉江市、遂溪县、吴川市、雷州市 地质灾害气象风险Ⅲ级(黄色)预警生效 赤坎区、霞山区、麻章区、坡头区、徐闻县 地质灾害气象风险Ⅳ级(蓝色)预警生效 
此外,湛江市应急管理局也发布提醒: 在湛江因暴雨险情受灾 请打这些电话 ↓↓ 湛江市人民政府防汛防旱防风指挥部已于9月10日16时启动防汛III级应急响应,各相关部门已开展联合值守,切实做好各项防御工作。在湛江市启动应急响应期间,市民有受灾情况需要救助时,可拨打电话0759-2813996联系值班员协助处置。热线实行24小时专人值守,随时接听。一旦接到群众来电,值班员将立即协调相关部门进行处理。重要提醒:为避免线路被占用,请市民在受灾需救助时拨打!将“救援线”留给有需要的人!

广东天气预报
预计10日夜间到11日,粤西市县有暴雨到大暴雨局部特大暴雨,珠江口西侧市县有大雨到暴雨局部大暴雨,其余市县有阵雨局部大雨。
12日,粤西市县有大雨局部(大)暴雨,珠江口西侧市县有中到大雨局地暴雨,其余市县多云有阵雨。
13日,西部市县有中(雷)雨局部大雨或暴雨,其余市县多云,有分散阵雨。需继续防御强降水引发的内涝、中小河流洪水、山洪、泥石流、山体滑坡等灾害。
湛江天气预报
预计,9月10日夜间到12日,湛江市仍有暴雨局部大暴雨或特大暴雨的降水过程,累计雨量80~160毫米,局部220~300毫米(重点落区在市区、廉江、遂溪、吴川和雷州,重点时段在夜间),部分地区伴有雷电和6~8级短时大风;12日下午降水强度有所减弱,以雷阵雨为主,局部大雨,累计雨量15~30毫米;展望 14~15日受辐合带影响,有中到大雨局部暴雨。
具体预报如下:
10日夜间~11日:阴天,有暴雨,局部大暴雨或特大暴雨,24~28℃;
12日:阴天,有大到暴雨,局部大暴雨,24~29℃;
13日:雷阵雨,局部大雨,25~32℃;
展望14~15日,有中到大雨,局部暴雨。
茂名天气预报
11日暴雨仍在线 12日起降雨减弱

文章来源于南方都市报 ,如有侵权请联系删除。本文仅代表作者观点,不代表大湾网的观点立场。 |