广谈大湾网

广谈大湾网 首页 资讯 国内外资讯 查看内容

警惕!一家公司12名员工确诊!不排除“物传人”可能……

2022-1-4 13:55| 发布者: 如风

摘要: 1月3日0—24时,31个省(自治区、直辖市)和新疆生产建设兵团报告新增确诊病例175例。其中本土病例108例(陕西95例,均在西安市;浙江8例,均在宁波市;河南5例,其中洛阳市2例、许昌市2例、郑州市1例),含4例由无 ...
1月3日0—24时,31个省(自治区、直辖市)和新疆生产建设兵团报告新增确诊病例175例。其中本土病例108例(陕西95例,均在西安市;浙江8例,均在宁波市;河南5例,其中洛阳市2例、许昌市2例、郑州市1例),含4例由无症状感染者转为确诊病例(均在河南)。

新增无症状感染者54例,其中本土21例(河南19例,其中许昌市17例、洛阳市1例、郑州市1例;上海2例,其中宝山区1例、奉贤区1例)。

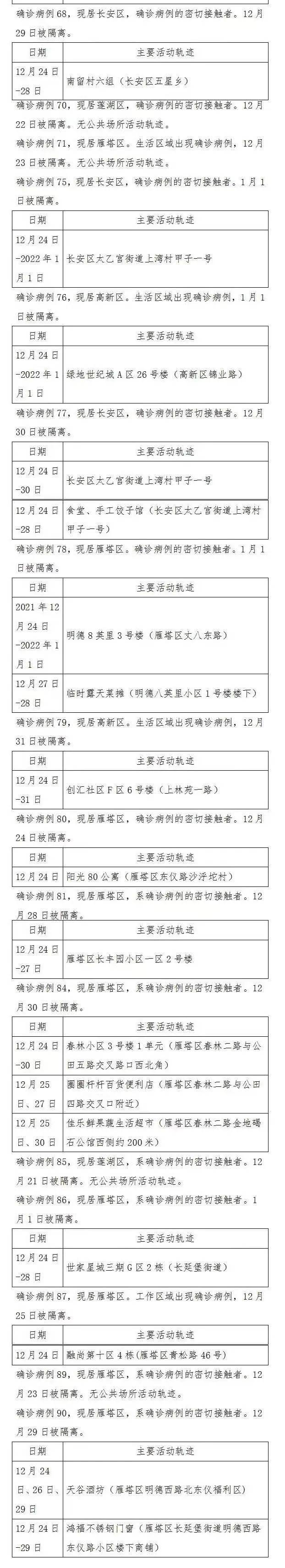
西安
1月3日0—24时,
陕西报告新增本土病例95例,
均在西安市。
活动轨迹公布如下
(下滑查看详情)


陕西西安市疫情防控指挥部办公室发布通告:自2022年1月3日起,西安市新增2个高风险和7个中风险地区。调整后,西安市共有3个高风险地区、64个中风险地区。

新增高风险地区:

1.雁塔区长延堡街道

2.莲湖区桃园路街道西安航空学院(沣惠校区)

新增中风险地区:

1.高新区五星街道

2.高新区细柳街道

3.莲湖区桃园路街道(不含西安航空学院)

4.未央区徐家湾街道

5.鄠邑区五竹街道

6.浐灞生态区御锦城社区

7.西咸新区沣东新城斗门街道


宁波
自2022年1月1日0时
至1月3日20时
宁波累计报告23例确诊
病例高度集中在
北仑区申洲公司
制衣三部车间

现将病例10-23
活动轨迹公布如下

其中12人为申洲公司员工

(下滑查看详情)

病例10:王某某,女,确诊病例

住新碶街道向家村,2021年12月18日-2022年1月2日活动轨迹未出向家村(封控区)。

2022年1月2日21时转运至定点医院。


病例11:彭某,男,确诊病例

2021年12月19日至2022年1月2日,主要活动轨迹除在宁波鸿裕工业有限公司上班、新碶街道向家村居家生活之外,期间——

2021年12月19日18时至19时许在“XO造型”理发(北仑区备碶跟路松花江幼儿园南侧约80米)。

12月26日18时许,骑电瓶车前往贝碶村鲜果人家购物。

12月28日7时许,骑电瓶车在沿海村“一元早餐店”购买早餐。

2022年1月2日,在家未外出,14时许转运至集中隔离点。


病例12:宋某某,男,确诊病例

2021年12月20日至2022年1月2日,主要活动轨迹除在新碶街道申洲公司上班、新碶街道向家村居家生活之外,期间:

12月21日7时许,前往廷宏早餐店(凤洋二路21号)买早餐。

12月23日8时许,前往北仑区大港医院体检,后前往沙县小吃(凤洋一路48号)买早餐,20时许前往北仑重庆鲜面店(五台山路20号)就餐,21时许前往香华食品店(五台山路3号)购物。

12月24日8时许,前往北仑区大港医院体检,21时许前往付彩霞便利店(向家桥58号)购物。

12月25日7时许,前往廷宏早餐店(凤洋二路21号)买早餐。

12月26日17时许,前往北仑重庆鲜面店(五台山路20号)、朱朱新鲜猪肉鸡肉店(五台山路7-8号),干桥农产品店(五台山路4号)、付彩霞便利店(向家桥58号)购物。

12月27日-28日,每日20时许前往北仑重庆鲜面店、香华食品店(五台山路3号)购物。

12月29日20时许,前往君康大药房(凤阳二路)购买药品,21时许前往北仑向家水果店(五台山路新向公寓西南侧约110米)买水果。

12月30日20时许,前往郭瑞兆诊所(峨眉山路194号)买药。

2022年1月1日9时许,前往向家村周边流动摊贩买菜,15时许前往向家村村委会采样。

1月2日,在家未外出,14时许转运至定点医院。


病例13:张某某,女,确诊病例

2021年12月19日至2022年1月2日,主要活动轨迹除在新碶街道申洲公司上班、新碶街道向家村居家生活之外,期间——

2021年12月19日,6时许骑电瓶车前往郭记早餐店(昆仑山路79号)购买早餐,17时许骑电瓶车前往向家村流动蔬菜点、重庆鲜面(五台山路20号)、向家村粮油店(五台山路13号)购物,19时许前往成长超市(峨眉山路老年协会楼下)、绿源馒头店(宁波五台山路店)、向家村粮油店(五台山路13号)购物。

2022年1月1日,8时许骑电瓶车前往向家村亲戚家,13时许前往绿源馒头店(宁波五台山路店),14时许步行前往向家村委采样。

1月2日,10时许转运到集中隔离点。


病例14:杨某某,女,确诊病例

2021年12月19日至2022年1月2日,主要活动轨迹除在新碶街道申洲公司上班、新碶街道大港二路居家生活之外,期间——

2021年12月19日13时许,骑电瓶车前往家乐福(北仑店)购物,后前往新大路大夜市附近超市购物。

12月21日,10时许骑电瓶车前往北仑体艺中心打疫苗,12时许前往正宗广东烧鸭面(福泉路3号)午餐。

2022年1月1日11时许步行前往港城生鲜购物超市(黄山西路185号)购物(约20分钟),15时许在家附近采样。

1月2日13时许转运至集中隔离点。


病例15:管某某,男,确诊病例

2021年12月19日至2022年1月2日,主要活动轨迹除在新碶街道申洲公司上班、新碶街道凤洋新村居家生活之外,期间——

2021年12月23-24日,每日20时许在阜阳老面馒头店(五台山路18号-2)购物。

12月25日,17时许骑电瓶车前往阜阳老面馒头店、重庆鲜面(五台山路20号)、惠金超市(凤洋二路313号)购物。

12月27日,20时许在重庆鲜面(五台山路20号)购物,22时许在百廉超市(五台山路)购物。

12月28日11时许在新碶街道方舱接种点接种疫苗,20时许在重庆鲜面店(五台山路20号)购物。

12月29日21时许在惠金超市购物。

12月30日20时许在阜阳老面馒头店购物。

2022年1月1日10点许去加贝超市购物(凤洋二路185号)。

1月2日,20时许转运至定点医院。


病例16:毛某某,男,确诊病例

2021年12月19日至2022年1月1日,主要活动轨迹除在新碶街道申洲公司上班、新碶街道锦绣千丈小区居家生活之外,期间——

2021年12月19日9时许,自驾前往小夜市菜场(新大路427号)买菜,11时许在新碶开顺食品商行(凤洋一路店)购物,后自驾前往灵江路千丈老年公寓亲戚家就餐,13时许前往爱尚理发店理发, 17时许前往家家好药店(凤阳一路)买药,18时许在申洲公司大港宿舍门口小吃摊买东西。

12月20日20时许,前往岷山路塘湾人家二期附近四季农场买菜。

12月24日20时许,在城市麦田宁波新大路店买蛋糕,在新碶四季食品店购买商品。

12月26日18时许,在四季农场买菜。

2022年1月1日10时许,在柒柒生鲜超市(新大路955号)和超市隔壁南北零食购物,16时许转运至集中隔离点。


病例17:朱某某,女,确诊病例

2021年12月19日至2022年1月2日,主要活动轨迹除在新碶街道申洲公司上班、新碶街道向家村居家生活之外,期间——

2021年12月19日10时许,步行前往同盛生活购物广场(华山路10号)购物。

12月25日19时许,前往家附近姚仲洋馒头店购物。

2022年1月1日8时许前往姚仲洋馒头店买馒头,16时许前往骨科医院旁采样(约30分钟),后前往惠金超市购物。

1月2日10时许转运至集中隔离点。


病例18:张某某,男,确诊病例

2021年12月19日至2022年1月2日,主要活动轨迹除在新碶街道申洲公司上班、新碶街道新大路居家生活之外,期间——

2021年12月19日8时许前往小夜市菜场(新大路427号)附近的超市购物,13时许前往小夜市菜场附近的水果店购物。

12月31日21时许,在家附近的现捞熟食卤味店购物。

2022年1月1日8时许在小夜市附近的超市购物,12时许前往君昊优选水果店购物,21时许前往同盛超市附近采样。

1月2日10时许转运至集中隔离点。


病例19:商某某,男,确诊病例

2021年12月19日至2022年1月2日,主要活动轨迹除在新碶街道申洲公司上班、新碶街道宇进小区居家生活之外,期间——

2021年12月22日7时许,前往北仑区人民医院拿药,10时许前往新碶派出所办证大厅办理居住证。

12月26日17时许前往大润发超市购物,20时许前往凤阳一路48号彩票店购买彩票。

12月31日20时许前往沿海村理发店理发。

2022年1月1日6时许前往批发市场(大港1路999号)买菜,9时许前往天目山路159号宝康诊所买药。

1月2日,21时许转运至集中隔离点。


病例20:唐某某,女,确诊病例

2021年12月19日至2022年1月2日,主要活动轨迹除在新碶街道申洲公司上班、新碶街道大港中路居家生活之外,期间——

2021年12月19日17时许在家附近饭店就餐。

12月26日17时许,前往优选乐购生活超市(大港三路店)购物。

12月31日20时许,前往优选乐购生活超市购物。

2022年1月2日2时许转运至集中隔离点。


病例21:徐某某,女,确诊病例

2021年12月19日至2022年1月2日,主要活动轨迹除在新碶街道申洲公司上班、大碶街道青山村居家生活之外,期间——

2021年12月19日8时许,骑电瓶车前往家附近清水菜场买菜。

12月20日-31日每日6时许骑电瓶车前往清水菜场买菜。

2022年1月1日8时许去清水菜市场买菜,19时许在杜家村采样。

1月2日10时许转运至集中隔离点。


病例22:王某某,女,确诊病例

2021年12月19日至2022年1月2日,主要活动轨迹除在新碶街道申洲公司上班、新碶街道凤洋新村居家生活之外,期间——

2021年12月19日,9时许骑电瓶车前往同盛生活购物广场(新碶街道华山路10号)买菜,13时许前往大夜市购物。

12月25日18时许,前往特色麻辣卤味店(新碶街道五台山路29号)购买熟食。

12月27日10时许,前往新碶街道方舱接种点接种疫苗。

2022年1月1日9时许前往怀乔炸鸡店(新碶街道五台山路23号)、云霞超市水果店、水产店、绿源馒头店购物,10时许前往加贝超市购物,13时许前往新碶街道凤洋新村委附近采样,14时许前往蔬菜水果宁波五台山店(新碶街道五台山路47号)购物。

1月2日,11时许转运至集中隔离点。


病例23:安某某,男,确诊病例

2021年12月19日至2022年1月2日,主要活动轨迹除在新碶街道申洲公司上班、新碶街道华盛公寓居家生活之外,期间——

2021年12月19号10时许,前往正斌超市(泰山路与人民北路交叉口)购物。

12月22日21时许,前往镜剪理发店(灵峰路11号)理发。

12月28日20时许,骑电瓶车到正斌超市购物。

12月30日22时许,前往恩奎副食(北海路19号)购物。

12月31日20时许,前往北海路与天目山路交叉口打台球。

2022年1月1日7时许,前往九峰小区阳光新城朋友家,9时许前往同盛生活购物广场买菜,10时许前往宁波百汇购物(镇大路172号)买挂面,12时许前往正斌超市购物,16时许前往家附近采样。

1月2日16时许前往家附近采样,21时许转运至集中隔离点。

本次北仑疫情主要有以下几个特点:
一是经省市疾控部门对首发病例标本基因测序,为新冠肺炎病毒德尔塔变异株(AY.57进化分支),与近期越南主要流行毒株的基因组序列同源性较高。
二是所有病例均为主动筛查发现。23例病例中,集中隔离点筛查发现11例、社区筛查发现11例,医疗机构筛查发现1例。
三是病例呈聚集性特征。病例高度集中在北仑区申洲公司制衣三部车间,活动轨迹较为简单清晰。
四是感染者症状较轻。23例感染者,19例为轻型,4例为普通型。同时,目前该病毒来源尚不明确。根据专家分析研判,不排除“物传人”可能性。
郑州

1月4日凌晨1点44分
据@郑州发布 消息
1月3日
郑州发现2例无症状感染者
已闭环转至定点医院
活动轨迹通报如下
(下滑查看详情)

病例1:女,33岁,系航空港区某酒店保洁人员。


2021年12月20日


7:06到达万怡酒店(郑州东站旁)工作,18:48-18:56在万家福超市(永平路店)购物,18:58在过桥米线店(农业南路与永平路)就餐,后返回五洲小区9号院宿舍未外出。

12月21日


7:00-7:11乘坐公交车(豫AX1590),7:14到达万怡酒店,18:57在东风南路商鼎路站乘坐B5公交车(豫AX0918),19:20-19:46在五州菜市场购物,后返回宿舍未外出。

12月22日


9:24在农业南路永平路BRT公交站乘坐B5公交车(豫AX2266)前往郑州东站地铁站,9:50乘坐地铁1号线由郑州东站至紫荆山站,后乘1号线返回郑州东站,12:00乘坐B5公交车返回宿舍,16:17在农业南路永平路站乘坐B5公交车(豫AX1603)至汇艺银河里,21:41到达航空港区云瓴国际小区1栋。

2021年12月23日-2022年1月2日,在航空港区诺富特酒店(健康关爱中心)工作未外出。

1月3日,被闭环转运至定点医院。


病例2:女,66岁,现住于管城区奥兰和园5号楼。


2021年12月20日-24日,7:50左右到菁苗幼儿园 ,11:30-17:00在西工房3号楼打牌,17:00左右到菁苗幼儿园。


12月25日-26日,11:30-17:00在西工房3号楼打牌


12月27日-29日,7:50左右到菁苗幼儿园 ,11:30-17:00在西工房3号楼打牌,17:00左右到菁苗幼儿园。


12月30日,7:50左右到菁苗幼儿园,8:10至17:01在西工房3号楼打牌,17:35到菁苗幼儿园,17:44到金城街菜市场购物


12月31日,7:50左右到菁苗幼儿园,08:10至14:52在西工房3号楼打牌,12:00左右在交通路与保全街交叉口附近参加宴会,15:11返回家中未外出。


2022年1月1日,8:24到西工房3号楼打牌,11:19-13:20在二七区葛记红焖羊肉馆(淮河路与庆丰街交叉口)就餐,后到西工房3号楼打牌至21:02,21:15到蝎王府羊蝎子(嵩山南路店)就餐,22:56入住昆仑乐居酒店(嵩山路与淮河路交叉口)


1月2日,10:06-16:57在西工房3号楼打牌,后返回家未外出。


1月3日,5:33由120救护车送到郑州市二院(航海路大学路)就诊,后被闭环转运至定点医院。


@郑州发布4日发布通报称,郑州对管城回族区、二七区部分区域实行分类管理,划分封控区、管控区、防范区,其中,对管城回族区紫荆山南路街道办事处奥兰和园小区、郑州市管城回族区菁苗幼儿园,二七区西工房社区、淮河路街道昆仑乐居酒店实施封控区管理。封控区内全体人员实行“区域封闭、足不出户、服务上门”管理措施,按照疫情防控相关规定进行核酸检测。

上海
2022年1月3日0—24时,
上海新增本土无症状感染者2例,
解除医学观察无症状感染者1例。
无症状感染者1,51岁,无症状感染者2,59岁,2人系外地来沪人员,接外地协查后,即对2人落实隔离管控,经市、区疾控中心核酸检测结果为阳性。经市级专家会诊,综合流行病学史、临床症状、实验室检测和影像学检查结果等,2人诊断为无症状感染者。
目前,已追踪到2名无症状感染者在上海市的密切接触者42人,均已落实集中隔离观察。对无症状感染者曾活动过的场所已进行终末消毒。
洛阳
2021年12月31日起
至2022年1月2日
洛阳新安县累计发现
10例本土阳性
其中包括一家六口
↓↓


1月3日,新安县通报新增两例无症状感染者活动轨迹:

1月1日,在对集中隔离点的密接者进行定期核酸检测时,发现1例初筛阳性(系无症状感染者2的哥哥,两人同车返乡)。1月2日,经再次采样复核,判定为无症状感染者,已转运至定点医疗机构。

1月2日,在对集中隔离点的密接者进行定期核酸检测时,发现1例初筛阳性(系无症状感染者2的女儿)。经再次采样复核,判定为无症状感染者。


来源:广州日报综合央视新闻客户端、郑州发布、宁波晚报、北京日报、北京青年报,如有侵权请联系删除。

鲜花

握手

雷人

路过

鸡蛋
  • 发布新帖

  • QQ客服

  • 微信公众号

  • 移动端

  • 返回顶部